5 lỗi Cura thường gặp và cách giải quyết chúng
UltiMaker Cura là một trong những công cụ in 3D phổ biến nhất được tìm thấy trực tuyến. Phần mềm phân lớp đơn giản này cho phép bạn biến mô hình 3D thông thường thành một bộ hướng dẫn mà máy in 3D của bạn hiểu được, nhưng điều gì sẽ xảy ra nếu có sự cố xảy ra? Hãy cùng tìm hiểu về một số lỗi Cura phổ biến nhất và cách bạn có thể giải quyết chúng.
Làm cách nào để khắc phục lỗi mô hình trong Cura?
Cura thể hiện sự thành thạo đặc biệt trong việc thực hiện các chức năng của mình, điều này cho thấy rằng bất kỳ điểm bất thường nào được phát hiện trong mô hình 3D đều có thể yêu cầu người dùng thực hiện hành động khắc phục. Mặc dù việc khắc phục các sự cố về mô hình 3D trong Cura thường chỉ liên quan đến việc chọn nút Sửa chữa, một số khác biệt có thể cần phải sử dụng các công cụ tạo mô hình 3D chuyên dụng để giải quyết.
Cura được thiết kế riêng cho in 3D FDM, đòi hỏi phải sử dụng phần mềm cắt lát thay thế khi sử dụng máy in 3D dựa trên nhựa. Nhiều loại máy thái, bao gồm cả Lychee, có thể truy cập trực tuyến để thực hiện các hoạt động in 3D bằng nhựa cùng với nhiều máy khác.
Cura sẽ không cắt mô hình 3D
Sự phổ biến của lỗi “Không thể cắt” có thể gây bối rối không kém vì chúng thiếu rõ ràng trong việc chỉ ra vấn đề cụ thể hiện tại. Thông báo này thường biểu thị rằng không có đủ diện tích trên bàn in hoặc bệ in để chứa toàn bộ mô hình ba chiều, cần phải điều chỉnh để giảm kích thước của mô hình cho phù hợp.
Trong trường hợp việc sửa đổi các kích thước của mô hình ba chiều không hiệu quả trong việc giải quyết vấn đề, có thể nên thận trọng điều tra một loạt các giải pháp thay thế trước khi từ bỏ hoàn toàn các nỗ lực.
Cura, một ứng dụng phần mềm có năng lực cao, đôi khi gặp một số trục trặc kỹ thuật nhất định có thể dẫn đến thông báo “Không thể cắt”. Trong những trường hợp như vậy, việc cố gắng khởi động lại Cura có thể giải quyết mọi sự cố tiềm ẩn liên quan đến cấu hình hoặc cài đặt của nó. Ngược lại, nếu biện pháp này không thành công thì việc tắt hoàn toàn cả phần mềm và máy tính của người dùng có thể là cần thiết để bắt đầu lại.
Ultimaker đang tích cực giải quyết mọi vấn đề có trong phần mềm Cura của mình bằng cách liên tục phát hành các bản cập nhật để nâng cao hiệu suất. Khi bạn gặp thông báo cho biết đã sẵn sàng nâng cấp, chỉ cần nhấp vào “Tải xuống” và tiến hành cài đặt phiên bản mới nhất. Hành động này nên được thực hiện trước khi thử thực hiện một thao tác cắt lát khác.
Cura, không giống như một số công cụ cắt lát thay thế nhất định, thiếu tính năng tự động để sửa bất kỳ khác biệt nào trong mô hình 3D có thể cản trở khả năng in của nó. Do đó, nếu phát hiện sự cố trong quá trình này, chương trình thường xác định các sự cố cụ thể và đề xuất hành động khắc phục bằng cách sử dụng các giải pháp phần mềm bên ngoài như ứng dụng tạo mô hình 3D tiêu chuẩn hoặc tiện ích sửa chữa mô hình 3D chuyên dụng.
Cách khắc phục Mô hình 3D không đa dạng trong Cura

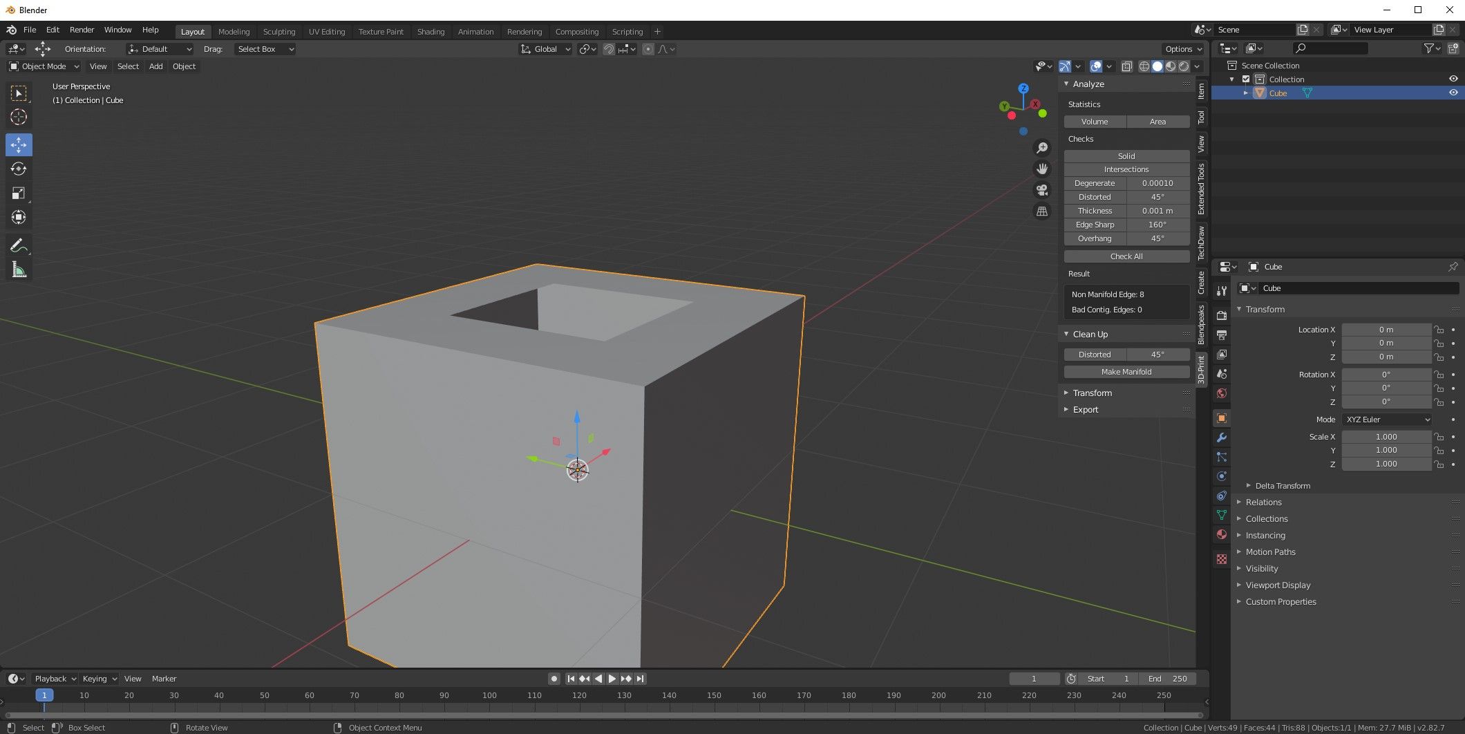
Hiểu rằng cách trình bày của mô hình không hoàn toàn nhất quán với cấu trúc cơ bản của nó là một vấn đề phổ biến ở Cura. Điều này có thể xảy ra khi một mô hình chứa các đặc điểm chồng chéo hoặc chia sẻ trong các thành phần hình học của nó.
Hãy xem xét một trường hợp trong đó tồn tại một khối đa diện bao gồm sáu mặt quay ra ngoài và tám đỉnh nằm ở các góc tương ứng của nó. Sau đó, một trong các đỉnh này được mở rộng mà không thay đổi vị trí của nó, do đó duy trì sự sắp xếp không gian trước đó. Do đó, sửa đổi này dẫn đến cấu hình không đa tạp, có thể khiến phần mềm Cura từ chối cắt đối tượng do có khoảng trống hoặc khoảng trống trong cấu trúc của mô hình.
Cách khắc phục mô hình 3D không đa dạng bằng Blender

Plugin Phần mềm In Ba chiều cung cấp giải pháp khắc phục những điểm bất thường trong các mô hình ba chiều trong ứng dụng Blender. Để truy cập tính năng này, hãy điều hướng đến menu “Chỉnh sửa”, chọn “Tùy chọn”, sau đó tiếp tục đến menu phụ “Tiện ích bổ sung”. Tìm kiếm “Bộ công cụ in ba chiều” và kích hoạt nó bằng cách nhấp vào hộp kiểm bên cạnh.

Vui lòng điều hướng đến mô hình 3D mong muốn trong cảnh hoạt động và vào chế độ chỉnh sửa bằng cách nhấn phím “Tab”. Khi ở chế độ chỉnh sửa, hãy sử dụng bàn phím số để truy cập menu công cụ bằng cách nhập “*”. Từ đó, chọn tab “3D-Print” và chọn “Solid” từ menu con “Kiểm tra”. Bất kỳ cạnh không đa dạng nào được phát hiện sẽ được hiển thị trong vùng kết quả. Để giải quyết những vấn đề này, chỉ cần nhấp vào bất kỳ mục nhập “Cạnh không đa dạng” hiển thị nào để kiểm tra hoặc giải quyết thêm.

Ngoài ra, người ta có thể chọn khắc phục mọi khác biệt trong mô hình ba chiều của mình bằng tay hoặc điều hướng đến mô-đun “Dọn dẹp” trong “Hộp công cụ in 3D” và chọn tùy chọn cho “Tạo đa dạng”. Trong trường hợp việc thực thi lệnh này dẫn đến sự cố đối tượng 3D, bạn nên sử dụng phím tắt “Ctrl + Z” để hoàn nguyên mọi thay đổi đã thực hiện và cố gắng giải quyết mọi vấn đề thông qua can thiệp thủ công.
Cách khắc phục Model 3D không kín nước trong Cura

Một mô hình ba chiều thiếu tính toàn vẹn liên quan đến độ kín nước cũng có đặc điểm tương tự là không có cấu trúc liên kết đa dạng. Tuy nhiên, các khuyết tật về độ kín nước thể hiện một loại khuyết tật cụ thể hơn. Do đó, những mô hình như vậy có thể có những khoảng trống hoặc lỗ thủng bên trong lưới bên ngoài mà không thể giải quyết tự động thông qua việc sử dụng phần mềm Cura. Trong một số trường hợp, những vi phạm này có thể cực kỳ nhỏ và khó phát hiện bằng mắt thường, do đó cần phải can thiệp thủ công để sửa chữa.
Cách khắc phục mô hình 3D không kín nước bằng FormWare Online STL Repair
May mắn thay, FormWare cung cấp tiện ích sửa lỗi STL trực tuyến miễn phí giúp giải quyết hiệu quả mọi khiếm khuyết không thấm nước trong các mô hình ba chiều. Công cụ linh hoạt này có khả năng giải quyết một loạt các vấn đề về mô hình 3D phức tạp bằng cách sử dụng tệp STL bị hỏng làm đầu vào.

Truy cập trang web FormWare và tải lên tệp STL của bạn. Bạn phải xếp hàng chờ nhưng quá trình sửa chữa sẽ diễn ra rất nhanh khi bắt đầu. Đợi quá trình sửa chữa hoàn tất và nhấp vào Tải xuống STL cố định để truy cập tệp mới.
Cách sửa lỗi in 3D USB trong Cura
Việc sử dụng ổ USB hoặc thẻ SD để lưu trữ và truy cập các tệp in 3D có thể trở nên cồng kềnh trong một khoảng thời gian dài. May mắn thay, Cura cung cấp tùy chọn kết nối trực tiếp với máy in qua cáp USB cho mục đích in, mặc dù việc định cấu hình chức năng này có thể gặp một số thách thức.

Vui lòng điều hướng đến “Thị trường” nằm ở góc trên bên phải màn hình của bạn trong Cura. Tiếp tục tới tab “Đã cài đặt” và cuộn qua danh sách cho đến khi bạn tìm thấy tính năng “In USB”. Đảm bảo rằng tùy chọn này đã được bật trước khi đóng bất kỳ tùy chọn menu nào và kết thúc phiên của bạn với Cura.

trước tiên, hãy thiết lập kết nối giữa máy in và máy tính của bạn bằng cách sử dụng cáp USB thích hợp. Sau đó, bật nguồn máy in 3D của bạn và khởi chạy phần mềm Cura. Tiếp theo, nhập mô hình 3D mong muốn của bạn và tiến hành quy trình cắt mô hình tiêu chuẩn. Sau khi hoàn thành thao tác cắt, hãy dành chút thời gian để cài đặt in khả dụng trong giao diện của Cura, đặc biệt là tính năng “Lưu vào tệp” có thể chuyển đổi thành menu thả xuống. Khi điều này xảy ra, hãy chọn tùy chọn “In qua USB” từ danh sách thả xuống để bắt đầu quá trình in thông qua kết nối USB.
Trong trường hợp phương pháp trước đó không hiệu quả, bạn có thể thử sử dụng cổng USB thay thế trên máy tính của mình. Điều quan trọng cần lưu ý là không phải tất cả các máy in ba chiều đều được trang bị khả năng thực hiện thao tác này; do đó, bạn nên tham khảo hướng dẫn sử dụng dành cho thiết bị cụ thể của mình để xác nhận khả năng tương thích của thiết bị trước khi tiếp tục.
Cách khắc phục Cura không tạo hỗ trợ

Các cấu trúc hỗ trợ đóng vai trò thiết yếu trong in ba chiều vì chúng cung cấp nền tảng ổn định cho các hình học và phần nhô ra phức tạp, đảm bảo thực hiện đúng các bản in. Nhiều chương trình cắt lát hiện đại, bao gồm cả Cura, có khả năng tạo ra các giá đỡ tự động; tuy nhiên, người dùng có thể cần điều chỉnh tùy chọn hoặc thông số của mình để tối ưu hóa hiệu suất.
Điều quan trọng là phải kiểm tra các cấu trúc hỗ trợ do Cura tạo ra trước khi bắt đầu bất kỳ lệnh in nào. Đôi khi, Cura có thể đưa ra hỗ trợ ở một số lĩnh vực nhất định trong khi bỏ qua những lĩnh vực khác, khiến cho sự vắng mặt của họ dễ dàng được nhận thấy. Trong những trường hợp như vậy, các biện pháp khắc phục có thể được thực hiện để khắc phục tình trạng này. Hãy làm theo các quy trình đơn giản này để giải quyết các vấn đề liên quan đến việc Cura không tạo ra các cấu trúc hỗ trợ.
Để tạo điều kiện thuận lợi cho việc tạo hỗ trợ trong mô hình ba chiều của bạn, vui lòng sửa đổi cài đặt cho “Vị trí hỗ trợ” thành “Mọi nơi”, điều này sẽ cho phép linh hoạt hơn trong việc tạo hỗ trợ cần thiết.
Vùng hỗ trợ tối thiểu đề cập đến giá trị ngưỡng xác định mức độ toàn vẹn cấu trúc cần thiết cho một thiết kế hoặc cấu trúc nhất định. Khi sử dụng phần mềm Cura để tạo mô hình 3D, có thể điều chỉnh thông số này để đạt được các chi tiết mịn hơn và bề mặt mịn hơn. Bằng cách giảm vùng hỗ trợ tối thiểu từ giá trị mặc định là 2 mm bình phương xuống 0, người dùng có thể trải nghiệm chất lượng in được cải thiện và giảm nguy cơ lỗi trong quá trình in. Ngoài ra, việc giảm cài đặt diện tích giao diện hỗ trợ tối thiểu có thể nâng cao hơn nữa những lợi ích này bằng cách cho phép kiểm soát chính xác hơn nữa đối với vị trí của các hỗ trợ trong thiết kế. Nhìn chung, việc điều chỉnh các tham số này có thể là một cách hiệu quả để tối ưu hóa hiệu suất in và thu được kết quả tốt hơn khi làm việc với các mô hình hoặc thiết kế phức tạp.
Việc giảm tham số khoảng cách XY có thể giúp giảm thiểu lượng khoảng trống cần thiết xung quanh vật thể ba chiều khi tạo các cấu trúc hỗ trợ, do đó giảm kích thước tổng thể của vùng có thể in cần thiết cho mô hình.
Nếu giải pháp trước đó không giải quyết được vấn đề với khả năng tạo hỗ trợ của Cura, thì có thể cần phải cân nhắc sử dụng một phần mềm cắt thay thế. Có nhiều tùy chọn miễn phí trên thị trường, nhiều tùy chọn trong số đó được thiết kế đặc biệt để sử dụng với các kiểu máy in 3D cụ thể. Bạn nên nghiên cứu và làm quen với các máy thái được đánh giá cao nhất trước khi bắt đầu quá trình in.
Cách khắc phục sự cố trong Cura và các bộ cắt khác
Sự phát triển của phần mềm cắt lát đã đạt được tiến bộ đáng kể trong những năm gần đây khi nhiều doanh nghiệp đã giới thiệu các giải pháp độc quyền của họ. Tuy nhiên, các vấn đề với phần mềm như Cura vẫn còn phổ biến, đòi hỏi những người thường xuyên sử dụng các công cụ này phải khắc phục sự cố thường xuyên.