วิธีสร้างสัญญาณเตือนถังน้ำไร้สาย DIY
ไม่ว่าคุณจะมีแท้งค์น้ำสำหรับสวน สระว่ายน้ำ หรือครัวเรือน สัญญาณเตือนระดับน้ำแบบไร้สายสามารถช่วยให้คุณสบายใจได้ เรียนรู้วิธีสร้างสัญญาณเตือนไร้สาย DIY ที่คุณปรับแต่งได้ตามความต้องการ
เหตุใดจึงต้องสร้างระบบแจ้งเตือนระดับน้ำ/ถังเกลือแบบไร้สาย
ความพยายามก่อนหน้านี้เกี่ยวข้องกับการสร้างเซ็นเซอร์ระดับน้ำแบบโฮมเมดโดยใช้เซ็นเซอร์อัลตราโซนิก ซึ่งออกแบบมาโดยเฉพาะสำหรับการบูรณาการภายในแพลตฟอร์มระบบอัตโนมัติในบ้านที่เรียกว่า Home Assistant อุปกรณ์แบบสแตนด์อโลนนี้จำเป็นต้องมีทั้งการเชื่อมต่อทางกายภาพผ่านสายไฟและแหล่งพลังงานโดยตรงเพื่อให้ทำงานได้อย่างถูกต้อง นอกจากนี้ ผู้ใช้จำเป็นต้องติดตั้งซอฟต์แวร์ Home Assistant ที่จำเป็นในระบบก่อนที่จะพยายามดำเนินการ
โดยพื้นฐานแล้ว ต้นแบบในปัจจุบันประกอบด้วยสองโมดูล-หน่วยส่งสัญญาณและหน่วยรับ-ซึ่งอำนวยความสะดวกในการสื่อสารไร้สายระหว่างกัน ดังนั้นจึงช่วยให้สามารถแสดงสถานะปัจจุบันของของเหลว (ไม่ว่าจะเป็นน้ำหรือเกลือ) ได้ทันที เป็นมูลค่าการกล่าวขวัญว่าอุปกรณ์นี้ทำงานโดยอิสระจาก Home Assistant อย่างไรก็ตาม การบูรณาการอย่างราบรื่นกับ Home Assistant นั้นเป็นไปได้หากจำเป็น
ด้วยการสร้างเซ็นเซอร์ระดับถังเก็บน้ำและระบบแจ้งเตือนแบบไร้สาย เราอาจจัดการกับความท้าทายมากมายที่มีอยู่ในระบบเดินสายแบบดั้งเดิมได้อย่างมีประสิทธิภาพ:
กระบวนการติดตั้งผลิตภัณฑ์นี้ได้รับการปรับปรุงให้มีประสิทธิภาพมากขึ้น เนื่องจากไม่จำเป็นต้องใช้สายเคเบิลใดๆ ในการร้อยผ่านหรือข้ามผนังและเพดาน
เราอาจสร้างอุปกรณ์ส่งสัญญาณชิ้นเดียวและติดไว้บนพื้นผิวถังได้อย่างง่ายดาย หลังจากนั้นจึงสามารถสร้างอุปกรณ์รับส่งสัญญาณตั้งแต่สองชิ้นขึ้นไปเพื่อวางในตำแหน่งต่างๆ ตามความต้องการของแต่ละบุคคลได้
การไม่มีสายเคเบิลทำให้ไม่จำเป็นต้องมีการตรวจสอบบ่อยครั้งเพื่อประเมินการเสื่อมสภาพ
การใช้โซลูชันไร้สายอาจช่วยประหยัดต้นทุน เนื่องจากไม่จำเป็นต้องเชื่อมต่อทางกายภาพผ่านสายเคเบิลหรือวิธีการอื่นที่คล้ายคลึงกัน
การแจ้งเตือนระดับน้ำแบบไร้สายให้ความยืดหยุ่นที่มากขึ้น ช่วยให้คุณสามารถวางตำแหน่งเครื่องรับได้ทุกที่โดยไม่ถูกจำกัดด้วยข้อจำกัดทางกายภาพที่มีอยู่ในระบบเดินสายแบบดั้งเดิม
มีความเป็นไปได้เล็กน้อยที่กระแสไฟฟ้าจะหลบหนี ส่งผลให้เกิดอันตรายจากไฟฟ้าช็อต
สิ่งที่คุณต้องการ
ในการสร้างเซ็นเซอร์ระดับน้ำและสัญญาณเตือนแบบทำด้วยตัวเอง (DIY) คุณจะต้องมีส่วนประกอบที่จำเป็นหลายประการ
ESP8266 เป็นตัวเลือกยอดนิยมสำหรับไมโครคอนโทรลเลอร์ในแอปพลิเคชัน IoT และสามารถใช้ได้กับอุปกรณ์ NodeMCU หรือ D1 Mini
ผลิตภัณฑ์นี้มีโมดูลเครื่องส่งและรับสัญญาณไร้สายความถี่ 433 MHz ซึ่งสามารถซื้อได้ทั้งแบบที่มีหรือประกอบโดยใช้วงจรรวมตัวเข้ารหัส-ถอดรหัส HT12E/HT12D และแผงวงจรการส่งและการรับคลื่นความถี่ 433 MHz
⭐Breadboard หรือ PCB (แผงวงจรพิมพ์)
⭐สายจัมเปอร์
ชิ้นส่วนอิเล็กทรอนิกส์ได้รับการอธิบายอย่างละเอียดยิ่งขึ้นผ่านแผนผังวงจร ซึ่งให้การแสดงภาพการเชื่อมต่อและฟังก์ชันต่างๆ ภายในระบบไฟฟ้า
⭐หัวแร้งและหัวแร้ง
⭐ไขควงและคีม
⭐แบตเตอรี่ Li-Ion 4.2V สำหรับวงจรส่งสัญญาณ
ขั้นตอนที่ 1: การออกแบบวงจรสำหรับสัญญาณเตือนถังเก็บน้ำแบบไร้สาย
โปรดศึกษาแผนผังและภาพที่ให้ไว้เพื่อสร้างการเชื่อมต่อทางไฟฟ้าที่จำเป็นระหว่างส่วนประกอบที่จำเป็นทั้งหมด จำเป็นอย่างยิ่งที่จะต้องตรวจสอบความถูกต้องของแผนภาพวงจรและการเชื่อมต่อของคุณกับองค์ประกอบต่างๆ บนเขียงหั่นขนมหรือแผงวงจรพิมพ์ เทียบกับข้อผิดพลาดที่อาจเกิดขึ้นหรือลิงก์ที่ไม่สมบูรณ์ ก่อนที่จะดำเนินการในขั้นตอนต่อไป
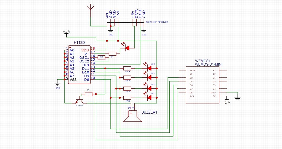
แผนภาพวงจรรับสัญญาณระดับถังน้ำ 433MHz:

ระบบเซ็นเซอร์ระดับถัง 433MHz ที่สมบูรณ์ซึ่งประกอบบนเขียงหั่นขนมมีภาพประกอบด้านล่าง:

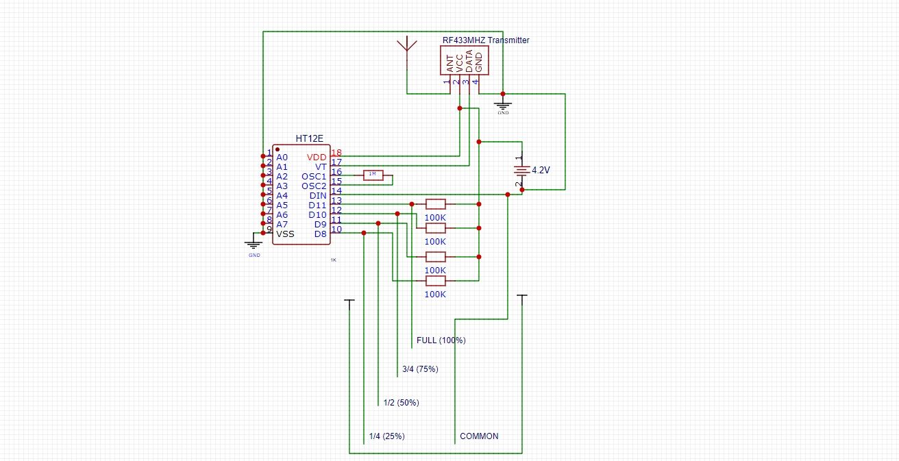
แผนภาพวงจรเครื่องส่งสัญญาณระดับถังน้ำ 433MHz:

วงจรส่งสัญญาณระดับถังน้ำ ซึ่งทำงานที่ความถี่ 433 MHz และสร้างโดยใช้เขียงหั่นขนม ได้ถูกนำมาใช้เพื่อตรวจสอบระดับของเหลวภายในอ่างเก็บน้ำหรือสถานที่จัดเก็บ อุปกรณ์ไร้สายนี้จะส่งข้อมูลไปยังหน่วยรับสัญญาณซึ่งอยู่ห่างจากเครื่องส่งสัญญาณ ซึ่งช่วยให้ตรวจสอบสถานะของถังเก็บน้ำจากระยะไกลได้สะดวกโดยไม่ต้องเข้าถึงไซต์ทางกายภาพ

ในการใช้หลักการทำงานของเซ็นเซอร์ความดันอุทกสถิตโดยใช้ Arduino จำเป็นต้องใช้วงจรตัวส่งสัญญาณที่ประกอบด้วยสวิตช์ลูกลอยที่เชื่อมต่อแบบขนานกับสวิตช์ DPDT สี่ตัว ขั้วต่อทั่วไปของสวิตช์เหล่านี้เชื่อมโยงเข้าด้วยกัน ในขณะที่พินเอาต์พุตข้อมูลแต่ละตัวเชื่อมต่อกับพินอินพุตแบบอะนาล็อก A0-A3 ของบอร์ด Arduino ด้วยการปรับความไวของสวิตช์แต่ละตัวผ่านโพเทนชิออมิเตอร์ที่สอดคล้องกัน ระบบสามารถตรวจจับการเปลี่ยนแปลงของระดับน้ำภายในช่วง 5 ซม. ถึง 25 ซม. เพื่อตรวจสอบว่าน้ำถึงระดับสูงสุดแล้วหรือไม่ อาจใช้วงจรเปรียบเทียบง่ายๆ ที่ประกอบด้วยตัวต้านทานสองตัวและเครื่องขยายเสียงในการดำเนินงาน หากระดับน้ำเกินจุดที่ตั้งไว้ โมดูลรีเลย์ที่เชื่อมต่อกับยูนิตตัวรับจะทำงาน
อีกทางเลือกหนึ่งในการใช้สวิตช์ลูกลอยคือการใช้แถบโลหะที่ติดอยู่กับผนังด้านในของภาชนะบรรจุน้ำ อย่างไรก็ตาม จำเป็นอย่างยิ่งที่จะต้องใช้วิธีการนี้เฉพาะเมื่อใช้น้ำที่รวบรวมมาเพื่อจุดประสงค์ที่ไม่สิ้นเปลืองเท่านั้น ในกรณีที่น้ำจะถูกกลืนเข้าไป ควรใช้สวิตช์ลูกลอยหรือสร้างเซ็นเซอร์วัดระดับน้ำแบบอัลตราโซนิก
ขั้นตอนที่ 2: ทดสอบสัญญาณเตือนถังเก็บน้ำแบบไร้สาย
ในการติดตั้งสัญญาณเตือนถังเก็บน้ำแบบไร้สายอย่างเหมาะสม จำเป็นต้องดำเนินการทดสอบอย่างละเอียดเพื่อยืนยันว่าทำงานได้อย่างถูกต้อง ในการดำเนินการนี้ ให้เตรียมภาชนะเปล่าและวางสวิตช์ลูกลอยทั้งหมดไว้ในถัง โดยต้องแน่ใจว่าสวิตช์อยู่ในตำแหน่งที่มีความสูงต่างๆ ดังที่แสดงให้เห็นในแผนผังวงจรเครื่องส่งสัญญาณ
เมื่อเชื่อมต่อแหล่งจ่ายไฟเข้ากับทั้งโมดูลตัวส่งและตัวรับแล้ว ให้เริ่มเติมน้ำลงในถัง สวิตช์ลูกลอยตัวแรกจะเปิดใช้งานเมื่อระดับน้ำถึงจุดหนึ่ง ทำให้ไฟ LED ที่สอดคล้องกันบนโมดูลตัวรับสว่างขึ้น นอกจากนี้ ไฟ LED ที่เหลือทั้งหมดควรเปิดพร้อมกันเมื่อสวิตช์ลูกลอยอื่นๆ ถูกกระตุ้นโดยระดับน้ำที่เพิ่มขึ้นในถัง
ต่อจากนั้น การย้ายทั้งอุปกรณ์ตัวรับและตัวส่งสัญญาณไปยังตำแหน่งต่างๆ ภายในสถานที่ของคุณเป็นสิ่งสำคัญอย่างยิ่ง เพื่อกำหนดระยะการสื่อสารที่เหมาะสมที่สุด ตรวจสอบให้แน่ใจว่าข้อมูลได้รับการถ่ายทอดระหว่างกันอย่างถูกต้องและไฟแสดงสถานะ (ไฟ LED) ทำงานตามที่ตั้งใจโดยการสลับเปิดและปิดเพื่อตอบสนองต่อสัญญาณที่ส่ง
หากต้องการได้รับระยะการส่งสัญญาณเพิ่มเติม ให้พิจารณาติดเสาอากาศภายนอกเข้ากับเครื่องอ่านระบุความถี่วิทยุของคุณ หากมีให้มาพร้อมกับโมดูล หรือซื้อเสาอากาศเฉพาะสำหรับหน่วยส่งและรับแต่ละหน่วยแยกกัน
ขั้นตอนที่ 3: ติดตั้งสัญญาณเตือนระดับน้ำแบบไร้สายในถัง
เมื่อเสร็จสิ้นการทดสอบอย่างละเอียด คุณสามารถดำเนินการติดตั้งสัญญาณเตือนถังเก็บน้ำแบบไร้สายต่อไปได้ ขอแนะนำให้ติดตั้งโมดูลตัวส่งสัญญาณภายในกล่องหุ้มภายนอก เช่น ภาชนะพลาสติกหรือกล่องพิมพ์ 3 มิติ ซึ่งควรยึดด้วยซิลิโคนเพื่อให้การปกป้องสิ่งแวดล้อมอย่างเหมาะสม
ขั้นตอนที่ 4: จับคู่กับ Home Assistant สำหรับระบบอัตโนมัติ
นอกจากนี้ เราอาจรวมไมโครคอนโทรลเลอร์ NodeMCU หรือ D1 Mini ไว้ในวงจรตัวรับเพื่อเพิ่มความอัจฉริยะให้กับระบบถังน้ำไร้สาย ด้วยการผสานรวมกับ Home Assistant ทำให้สามารถประดิษฐ์หุ่นยนต์ได้ รวมถึงการปิดใช้งานปั๊มน้ำเมื่อปริมาณของเหลวถึง 100% และในทางกลับกันจะเปิดใช้งานอีกครั้งเมื่อระดับลดลงต่ำกว่าเกณฑ์นั้น
คุณสามารถปรับแต่งระบบของคุณเพิ่มเติมได้โดยการรวมคุณสมบัติที่ช่วยให้คุณรับการแจ้งเตือนแบบเรียลไทม์ผ่านอุปกรณ์มือถือของคุณ โดยแจ้งให้คุณทราบถึงระดับน้ำในปัจจุบันภายในถังเก็บของคุณ
ในการดำเนินโครงการนี้ จะต้องเชื่อมต่อโมดูล NodeMCU หรือ D1 Mini เข้ากับวงจรตัวรับที่แสดงในแผนภาพที่ให้ไว้ จากนั้น คอมไพล์และแฟลชโค้ดที่ระบุโดย ESPHome บนอุปกรณ์ที่ต้องการ
หากต้องการทราบข้อมูลเชิงลึกเพิ่มเติมเกี่ยวกับกระบวนการเข้ารหัสภายใน ESPHome การคอมไพล์เฟิร์มแวร์ และการอัปโหลดลงใน NodeMCU หรือ D1 Mini โปรดอ่านบทช่วยสอนที่ครอบคลุมของเราสำหรับการสร้างกริ่งประตูไร้สายที่ผสานรวมกับ Home Assistant

รวมข้อมูลโค้ดที่ให้มาภายในการกำหนดค่าพอร์ทัลแบบ Captive เพื่อสร้างจุดเข้าใช้งานสำหรับอุปกรณ์ไร้สาย ดังนี้:
captive_portal:
web_server:
port: 80
binary_sensor:
- platform: gpio
pin: GPIO16
name: "100% Water - Tank Full"
device_class: motion
- platform: gpio
pin: GPIO14
name: "75% Water"
device_class: motion
- platform: gpio
pin: GPIO12
name: "50% Water"
device_class: motion
- platform: gpio
pin: GPIO13
name: "25% Water"
device_class: motion
เราสามารถเข้าถึงที่อยู่ IP ของ NodeMCU หรือ D1 Mini ซึ่งเชื่อมต่อกับเครือข่าย Wi-Fi และ Home Assistant เพื่อตรวจสอบสถานะปัจจุบัน
ประหยัดน้ำและพลังงานด้วยสัญญาณเตือนถังน้ำไร้สาย DIY
การสร้างสัญญาณเตือนถังเก็บน้ำแบบไร้สายแบบทำเองด้วยตัวเองถือเป็นโอกาสในการเติมเต็มความต้องการส่วนบุคคล ในขณะเดียวกันก็ระมัดระวังทางการเงินด้วย โครงการนี้ให้ประโยชน์มากมาย เช่น การอนุรักษ์ทรัพยากรน้ำ การอนุรักษ์พลังงาน และลดค่าใช้จ่าย ต่างจากสัญญาณเตือนถังเก็บน้ำแบบมีสายแบบดั้งเดิม ทางเลือกนี้ไม่จำเป็นต้องมีขั้นตอนการเดินสายที่ซับซ้อน ทำให้สะดวกอย่างยิ่งสำหรับบุคคลที่ไม่ต้องการมีส่วนร่วมในงานดังกล่าวภายในขอบเขตทรัพย์สินของตน