5 ข้อผิดพลาดทั่วไปของ Cura และวิธีการแก้ไข
UltiMaker Cura เป็นหนึ่งในเครื่องมือการพิมพ์ 3 มิติที่ได้รับความนิยมมากที่สุดที่พบได้ทางออนไลน์ ซอฟต์แวร์ตัวแบ่งส่วนข้อมูลที่เรียบง่ายนี้ช่วยให้คุณสามารถเปลี่ยนโมเดล 3D ธรรมดาให้เป็นชุดคำสั่งที่เครื่องพิมพ์ 3D ของคุณเข้าใจ แต่จะเกิดอะไรขึ้นหากมีข้อผิดพลาดเกิดขึ้น มาเรียนรู้เกี่ยวกับข้อผิดพลาด Cura ที่พบบ่อยที่สุด และวิธีแก้ไข
คุณจะแก้ไขข้อผิดพลาดของโมเดลใน Cura ได้อย่างไร
Cura แสดงให้เห็นถึงความสามารถพิเศษในการดำเนินการฟังก์ชันต่างๆ ซึ่งแนะนำว่าความผิดปกติใดๆ ที่ตรวจพบภายในโมเดล 3 มิติอาจต้องมีการดำเนินการแก้ไขในส่วนของผู้ใช้ แม้ว่าการแก้ไขปัญหาโมเดล 3 มิติใน Cura มักจะเกี่ยวข้องกับการเลือกปุ่มซ่อมแซมเท่านั้น ความคลาดเคลื่อนบางประการอาจจำเป็นต้องใช้เครื่องมือสร้างแบบจำลอง 3 มิติเฉพาะทางเพื่อการแก้ปัญหา
Cura ได้รับการปรับแต่งเป็นพิเศษสำหรับการพิมพ์ FDM 3D โดยจำเป็นต้องใช้ซอฟต์แวร์การแบ่งส่วนทางเลือก เมื่อใช้เครื่องพิมพ์ 3D ที่ใช้เรซิน เครื่องแบ่งส่วนข้อมูลที่หลากหลาย รวมถึงลิ้นจี่ สามารถเข้าถึงได้ทางออนไลน์เพื่อดำเนินการพิมพ์เรซิน 3 มิติควบคู่ไปกับเครื่องอื่นๆ อีกมากมาย
Cura Won €™ t Slice โมเดล 3 มิติ
ข้อผิดพลาด"ไม่สามารถแบ่งส่วนได้"แพร่หลายอาจทำให้สับสนพอๆ กัน เนื่องจากขาดความชัดเจนในการระบุปัญหาเฉพาะที่เกิดขึ้น ข้อความนี้มักบ่งบอกว่ามีพื้นที่ไม่เพียงพอบนเตียงพิมพ์หรือแท่นสร้างเพื่อรองรับแบบจำลองสามมิติทั้งหมด ซึ่งจำเป็นต้องมีการปรับเปลี่ยนเพื่อลดขนาดลงตามนั้น
ในกรณีที่การปรับเปลี่ยนขนาดของแบบจำลองสามมิติไม่มีประสิทธิภาพในการแก้ไขปัญหา อาจเป็นการระมัดระวังในการตรวจสอบวิธีแก้ปัญหาทางเลือกต่างๆ ก่อนที่จะละทิ้งความพยายามโดยสิ้นเชิง
Cura เป็นแอปพลิเคชันซอฟต์แวร์ที่มีความสามารถสูง บางครั้งจะแสดงข้อผิดพลาดทางเทคนิคบางประการซึ่งอาจส่งผลให้เกิดข้อความ “ไม่สามารถแบ่งส่วนได้” ในกรณีดังกล่าว การพยายามรีสตาร์ท Cura อาจแก้ไขปัญหาที่อาจเกิดขึ้นที่เกี่ยวข้องกับการกำหนดค่าหรือการตั้งค่าได้ ในทางกลับกัน หากมาตรการนี้ไม่ประสบผลสำเร็จ การปิดทั้งซอฟต์แวร์และคอมพิวเตอร์ของผู้ใช้โดยสมบูรณ์อาจจำเป็นสำหรับการเริ่มต้นใหม่
Ultimaker กระตือรือร้นที่จะแก้ไขปัญหาใดๆ ที่มีอยู่ในซอฟต์แวร์ Cura ด้วยการปล่อยอัพเดตอย่างสม่ำเสมอเพื่อปรับปรุงประสิทธิภาพ เมื่อคุณพบการแจ้งเตือนที่บ่งบอกถึงความพร้อมในการอัพเกรด เพียงคลิกที่"ดาวน์โหลด"และดำเนินการติดตั้งเวอร์ชันล่าสุดต่อไป ควรดำเนินการนี้ก่อนที่จะพยายามดำเนินการแบ่งส่วนอื่น
Cura แตกต่างจากเครื่องมือตัวแบ่งส่วนข้อมูลอื่นๆ ตรงที่ไม่มีคุณสมบัติอัตโนมัติในการแก้ไขความคลาดเคลื่อนใดๆ ภายในโมเดล 3 มิติที่อาจขัดขวางความสามารถในการพิมพ์ ดังนั้น หากตรวจพบปัญหาในระหว่างกระบวนการ โดยทั่วไปโปรแกรมจะระบุปัญหาเฉพาะและแนะนำให้ดำเนินการแก้ไขโดยใช้โซลูชันซอฟต์แวร์ภายนอก เช่น แอปพลิเคชันการสร้างแบบจำลอง 3 มิติมาตรฐาน หรือยูทิลิตี้การซ่อมแซมโมเดล 3 มิติเฉพาะทาง
วิธีแก้ไขโมเดล 3 มิติที่ไม่หลากหลายใน Cura

การทำความเข้าใจว่าการนำเสนอแบบจำลองไม่สอดคล้องกับโครงสร้างพื้นฐานทั้งหมดเป็นปัญหาที่แพร่หลายใน Cura สิ่งนี้สามารถเกิดขึ้นได้เมื่อแบบจำลองมีคุณลักษณะที่ทับซ้อนกันหรือใช้ร่วมกันภายในองค์ประกอบทางเรขาคณิต
พิจารณาตัวอย่างที่มีรูปทรงหลายเหลี่ยมประกอบด้วยใบหน้าที่หันออกด้านนอก 6 หน้า และจุดยอด 8 จุดอยู่ที่มุมตามลำดับ ต่อมา จุดยอดจุดใดจุดหนึ่งจะถูกขยายออกโดยไม่เปลี่ยนตำแหน่ง ดังนั้นจึงยังคงการจัดเรียงเชิงพื้นที่เดิมไว้ ผลที่ตามมา การปรับเปลี่ยนนี้ส่งผลให้เกิดการกำหนดค่าที่ไม่หลากหลาย ซึ่งอาจทำให้ซอฟต์แวร์ Cura ปฏิเสธการแบ่งส่วนวัตถุเนื่องจากมีช่องว่างหรือช่องว่างภายในโครงสร้างของแบบจำลอง
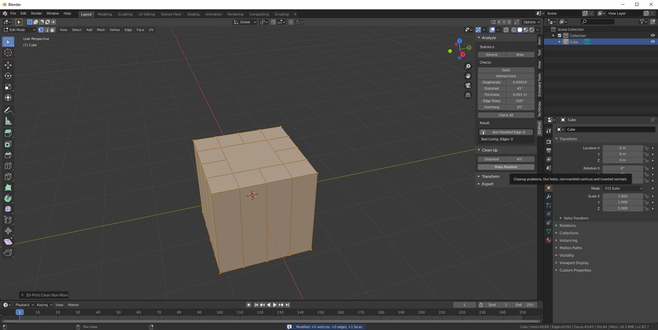
วิธีแก้ไขโมเดล 3 มิติที่ไม่หลากหลายโดยใช้ Blender

ปลั๊กอินซอฟต์แวร์การพิมพ์สามมิตินำเสนอโซลูชั่นสำหรับการแก้ไขความผิดปกติในแบบจำลองสามมิติภายในแอปพลิเคชัน Blender หากต้องการเข้าถึงคุณสมบัตินี้ ให้ไปที่เมนู"แก้ไข"เลือก"การตั้งค่า"จากนั้นไปที่เมนูย่อย"ส่วนเสริม"ค้นหา “Three-Dimensional Printing Toolkit” และเปิดใช้งานโดยคลิกช่องทำเครื่องหมายที่อยู่ติดกัน

โปรดนำทางไปยังโมเดล 3 มิติที่ต้องการภายในฉากที่ใช้งานอยู่ และเข้าสู่โหมดแก้ไขโดยกดปุ่ม"Tab"เมื่ออยู่ในโหมดแก้ไข ให้ใช้แป้นตัวเลขเพื่อเข้าถึงเมนูเครื่องมือโดยพิมพ์"*“จากนั้นเลือกแท็บ"3D-Print"และเลือก"Solid"จากเมนูย่อย"Checks"ขอบที่ไม่มีหลายหลากที่ตรวจพบจะแสดงในพื้นที่ผลลัพธ์ เพื่อแก้ไขปัญหาเหล่านี้ เพียงคลิกรายการ"Non-Manifold Edge"ที่มองเห็นได้เพื่อตรวจสอบหรือแก้ไขเพิ่มเติม

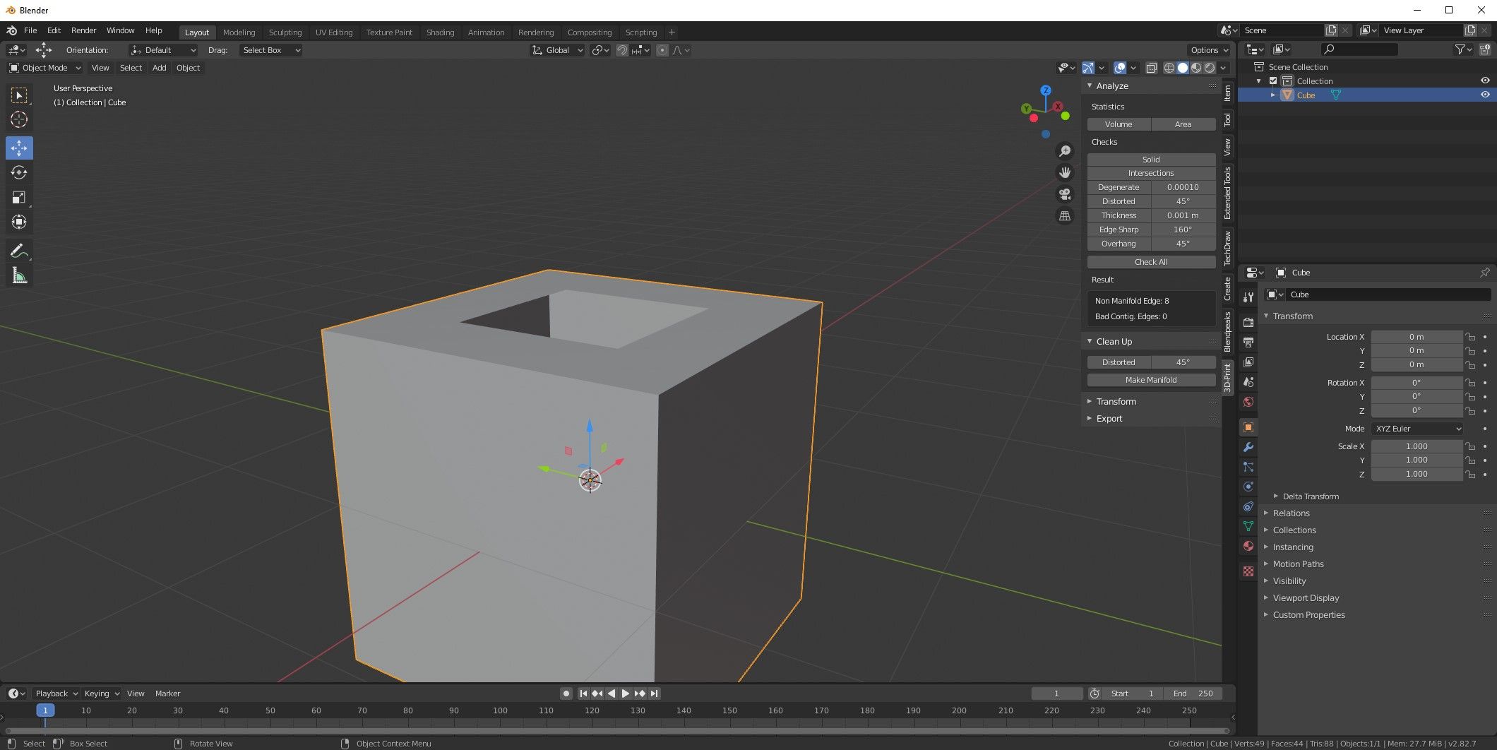
อีกทางหนึ่ง อาจเลือกที่จะแก้ไขความคลาดเคลื่อนในแบบจำลองสามมิติด้วยมือ หรือไปที่โมดูล"Clean Up"ภายใน"3D-Print Toolbox"และเลือกตัวเลือกสำหรับ"Make Manifold"ในกรณีที่การดำเนินการคำสั่งนี้ส่งผลให้วัตถุ 3 มิติพัง ขอแนะนำให้ใช้แป้นพิมพ์ลัด “Ctrl + Z” เพื่อคืนค่าการเปลี่ยนแปลงใดๆ ที่ทำขึ้นและพยายามแก้ไขปัญหาใดๆ ผ่านการแทรกแซงด้วยตนเอง
วิธีแก้ไขโมเดล 3 มิติไม่กันน้ำใน Cura

แบบจำลองสามมิติที่ขาดความสมบูรณ์โดยคำนึงถึงความหนาแน่นของน้ำ มีลักษณะเฉพาะที่คล้ายกันคือไม่มีโทโพโลยีที่หลากหลาย อย่างไรก็ตาม ข้อบกพร่องในด้านความรัดกุมของน้ำแสดงถึงระดับความไม่สมบูรณ์ที่เฉพาะเจาะจงมากกว่า ด้วยเหตุนี้ โมเดลดังกล่าวอาจมีช่องว่างหรือรูพรุนภายในตาข่ายภายนอกซึ่งไม่สามารถแก้ไขได้โดยอัตโนมัติผ่านการใช้ซอฟต์แวร์ Cura ในบางกรณี การละเมิดเหล่านี้อาจมีขนาดเล็กเป็นพิเศษและท้าทายในการตรวจจับด้วยสายตา ดังนั้นจึงจำเป็นต้องมีการแทรกแซงด้วยตนเองเพื่อการซ่อมแซม
วิธีแก้ไขโมเดล 3 มิติไม่กันน้ำด้วยการซ่อมแซม FormWare Online STL
โชคดีที่ FormWare มียูทิลิตี้แก้ไขข้อผิดพลาด STL ออนไลน์ฟรี ซึ่งช่วยแก้ไขข้อบกพร่องที่ไม่กันน้ำในแบบจำลองสามมิติได้อย่างมีประสิทธิภาพ เครื่องมืออเนกประสงค์นี้สามารถจัดการกับปัญหาโมเดล 3 มิติที่ซับซ้อนได้อย่างกว้างขวาง โดยใช้ไฟล์ STL ที่เสียหายเป็นอินพุต

ไปที่ เว็บไซต์ FormWare และอัปโหลดไฟล์ STL ของคุณ คุณต้องรอคิว แต่กระบวนการซ่อมแซมจะเร็วมากเมื่อเริ่มต้น รอให้การซ่อมแซมเสร็จสิ้นและคลิกที่ Download Fix STL เพื่อเข้าถึงไฟล์ใหม่
วิธีแก้ไขการพิมพ์ 3D USB ใน Cura
การใช้ไดรฟ์ USB หรือการ์ด SD สำหรับจัดเก็บและเข้าถึงไฟล์การพิมพ์ 3 มิติอาจกลายเป็นเรื่องยุ่งยากในช่วงระยะเวลาหนึ่ง โชคดีที่ Cura เสนอตัวเลือกในการเชื่อมต่อโดยตรงกับเครื่องพิมพ์ผ่านสาย USB เพื่อการพิมพ์ แม้ว่าการกำหนดค่าฟังก์ชันการทำงานนี้อาจทำให้เกิดความท้าทายบางประการก็ตาม

โปรดไปที่"ตลาดกลาง"ซึ่งอยู่ที่มุมขวาบนของหน้าจอภายใน Cura ไปที่แท็บ"ติดตั้งแล้ว"และเลื่อนดูรายการจนกว่าคุณจะพบคุณสมบัติ"การพิมพ์ USB"ตรวจสอบให้แน่ใจว่าได้เปิดใช้งานตัวเลือกนี้ก่อนที่จะปิดตัวเลือกเมนูใดๆ และยุติเซสชันของคุณด้วย Cura

ขั้นแรก สร้างการเชื่อมต่อระหว่างเครื่องพิมพ์และคอมพิวเตอร์ของคุณโดยใช้สาย USB ที่เหมาะสม จากนั้น เปิดเครื่องพิมพ์ 3D ของคุณและเปิดซอฟต์แวร์ Cura จากนั้น นำเข้าโมเดล 3 มิติที่คุณต้องการ และดำเนินการตามกระบวนการมาตรฐานในการตัดโมเดล หลังจากเสร็จสิ้นการดำเนินการแบ่งส่วน ให้เผื่อเวลาเพื่อให้การตั้งค่าการพิมพ์พร้อมใช้งานในอินเทอร์เฟซของ Cura โดยเฉพาะคุณลักษณะ"บันทึกเป็นไฟล์"ซึ่งอาจเปลี่ยนเป็นเมนูแบบเลื่อนลง เมื่อสิ่งนี้เกิดขึ้น ให้เลือกตัวเลือก"พิมพ์ผ่าน USB"จากรายการแบบเลื่อนลงเพื่อเริ่มกระบวนการพิมพ์ผ่านการเชื่อมต่อ USB
ในกรณีที่วิธีการก่อนหน้านี้ไม่ได้ผล คุณอาจลองใช้พอร์ต USB สำรองที่อยู่ในระบบคอมพิวเตอร์ของคุณ สิ่งสำคัญคือต้องทราบว่าเครื่องพิมพ์สามมิติบางรุ่นไม่สามารถดำเนินการนี้ได้ ดังนั้นจึงขอแนะนำให้ดูคู่มือผู้ใช้สำหรับอุปกรณ์เฉพาะของคุณเพื่อยืนยันความเข้ากันได้ก่อนดำเนินการต่อ
วิธีแก้ไข Cura ไม่สร้างการรองรับ

โครงสร้างรองรับมีบทบาทสำคัญในการพิมพ์สามมิติ เนื่องจากเป็นรากฐานที่มั่นคงสำหรับรูปทรงที่ซับซ้อนและส่วนที่ยื่นออกมา ทำให้มั่นใจได้ถึงการดำเนินการพิมพ์ที่เหมาะสม โปรแกรมการแบ่งส่วนข้อมูลร่วมสมัยหลายโปรแกรม รวมถึง Cura มีความสามารถในการสร้างส่วนรองรับโดยอัตโนมัติ อย่างไรก็ตาม ผู้ใช้อาจจำเป็นต้องปรับการตั้งค่าหรือพารามิเตอร์ของตนเพื่อเพิ่มประสิทธิภาพการทำงาน
จำเป็นอย่างยิ่งที่จะต้องตรวจสอบโครงสร้างรองรับที่ Cura สร้างขึ้นก่อนที่จะเริ่มงานพิมพ์ใดๆ ในบางครั้ง Cura อาจให้การสนับสนุนในบางพื้นที่โดยละเลยผู้อื่น ทำให้มองเห็นการขาดหายไปได้ง่าย ในกรณีเช่นนี้ สามารถใช้มาตรการแก้ไขเพื่อแก้ไขสถานการณ์ได้ ทำตามขั้นตอนง่ายๆ เหล่านี้เพื่อแก้ไขปัญหาที่เกี่ยวข้องกับความล้มเหลวของ Cura ในการสร้างโครงสร้างการสนับสนุน
เพื่ออำนวยความสะดวกในการสร้างส่วนรองรับภายในโมเดลสามมิติของคุณ โปรดแก้ไขการตั้งค่าสำหรับ"ตำแหน่งรองรับ"เป็น"ทุกที่"ซึ่งจะทำให้เกิดความยืดหยุ่นมากขึ้นในการสร้างการสนับสนุนที่จำเป็น
พื้นที่สนับสนุนขั้นต่ำหมายถึงค่าเกณฑ์ที่กำหนดระดับความสมบูรณ์ของโครงสร้างที่จำเป็นสำหรับการออกแบบหรือโครงสร้างที่กำหนด เมื่อใช้ซอฟต์แวร์ Cura เพื่อสร้างโมเดล 3 มิติ คุณสามารถปรับพารามิเตอร์นี้เพื่อให้ได้รายละเอียดที่ละเอียดยิ่งขึ้นและพื้นผิวที่เรียบเนียนยิ่งขึ้น ด้วยการลดพื้นที่รองรับขั้นต่ำจากค่าเริ่มต้นที่ 2 มม. กำลังสองเป็นศูนย์ ผู้ใช้อาจได้รับประสบการณ์การพิมพ์ที่ดีขึ้นและลดความเสี่ยงของความล้มเหลวในระหว่างกระบวนการพิมพ์ นอกจากนี้ การลดการตั้งค่าพื้นที่อินเทอร์เฟซการสนับสนุนขั้นต่ำจะช่วยเพิ่มประโยชน์เหล่านี้ได้มากขึ้น โดยช่วยให้สามารถควบคุมตำแหน่งของส่วนรองรับภายในการออกแบบได้แม่นยำยิ่งขึ้น โดยรวมแล้ว การปรับพารามิเตอร์เหล่านี้อาจเป็นวิธีที่มีประสิทธิภาพในการเพิ่มประสิทธิภาพการพิมพ์ และได้ผลลัพธ์ที่ดีขึ้นเมื่อทำงานกับโมเดลที่ซับซ้อนหรือการออกแบบที่ซับซ้อน
การลดพารามิเตอร์ระยะห่าง XY สามารถช่วยลดปริมาณระยะห่างที่จำเป็นรอบวัตถุสามมิติเมื่อสร้างโครงสร้างรองรับ ซึ่งจะช่วยลดขนาดโดยรวมของพื้นที่ที่สามารถพิมพ์ได้ที่จำเป็นสำหรับแบบจำลอง
หากวิธีแก้ไขปัญหาก่อนหน้านี้ไม่สามารถแก้ไขปัญหาเกี่ยวกับการสร้างการสนับสนุนของ Cura ได้ อาจจำเป็นต้องพิจารณาใช้ซอฟต์แวร์ตัวแบ่งส่วนอื่น มีตัวเลือกที่ไม่เสียค่าใช้จ่ายมากมายในท้องตลาด ซึ่งหลายตัวเลือกได้รับการออกแบบมาโดยเฉพาะสำหรับใช้กับเครื่องพิมพ์ 3D รุ่นใดรุ่นหนึ่งโดยเฉพาะ ขอแนะนำให้ศึกษาและทำความคุ้นเคยกับตัวแบ่งส่วนข้อมูลที่ได้รับการจัดอันดับสูงสุดก่อนที่จะเริ่มกระบวนการพิมพ์
วิธีแก้ไขปัญหาใน Cura และตัวแบ่งส่วนข้อมูลอื่น ๆ
การพัฒนาซอฟต์แวร์ตัวแบ่งส่วนข้อมูลมีความก้าวหน้าอย่างมากในช่วงไม่กี่ปีที่ผ่านมา เนื่องจากองค์กรจำนวนมากได้แนะนำโซลูชันที่เป็นกรรมสิทธิ์ของตน อย่างไรก็ตาม ปัญหาเกี่ยวกับซอฟต์แวร์ เช่น Cura ยังคงมีอยู่ทั่วไป ทำให้ผู้ที่ใช้เครื่องมือเหล่านี้มักต้องแก้ไขปัญหาบ่อยครั้ง