Hur man bygger ett trådlöst DIY-larm för vattentankar
Oavsett om du har en vattentank för trädgården, poolen eller hushållet kan ett trådlöst vattennivåalarm ge dig sinnesfrid. Lär dig hur du bygger ett trådlöst larm som du kan anpassa efter dina behov.
Varför bygga ett trådlöst nivåalarm för vatten-/saltbehållare?
Det tidigare försöket gick ut på att bygga en hemmagjord vattennivåsensor med hjälp av en ultraljudssensor, speciellt utformad för integration i hemautomationsplattformen som kallas Home Assistant. Denna fristående enhet kräver både fysiska anslutningar via ledningar och en direkt strömkälla för att fungera korrekt. Dessutom är det viktigt att användaren har installerat den nödvändiga Home Assistant-programvaran på sitt system innan enheten tas i drift.
I huvudsak består den nuvarande prototypen av två moduler - en sändarenhet och en mottagarenhet - som möjliggör trådlös kommunikation mellan dem, vilket möjliggör omedelbar visning av vätskans (vare sig vatten eller salt) aktuella status. Det är värt att nämna att denna enhet fungerar oberoende av Home Assistant; sömlös integration med Home Assistant är dock möjlig om behovet skulle uppstå.
Genom att bygga en trådlös nivåsensor för vattentankar och ett larmsystem kan man effektivt ta itu med de många utmaningar som finns i traditionella trådbundna system:
Installationsprocessen för denna produkt är strömlinjeformad, eftersom den inte kräver att några kablar dras genom eller över väggar och tak.
Man kan enkelt bygga en enda sändarenhet och fästa den på tankens yta, varefter man kan bygga två eller flera mottagarenheter som kan placeras på olika platser enligt individuella krav.
Avsaknaden av kablar eliminerar behovet av täta inspektioner för att bedöma försämring.
Att använda en trådlös lösning kan leda till kostnadsbesparingar, eftersom det eliminerar behovet av fysiska anslutningar via kablar eller andra liknande medel.
Det trådlösa vattennivåvarnaren ger större flexibilitet, eftersom du kan placera mottagaren var som helst utan att begränsas av fysiska begränsningar som finns i traditionella trådbundna system.
Det finns en försumbar risk för att elektrisk ström kan läcka ut, vilket kan leda till en potentiell risk för elektriska stötar.
Saker du behöver
För att bygga en gör-det-själv (DIY) vattennivåsensor och larm behöver du flera nödvändiga komponenter.
ESP8266 är ett populärt val för mikrokontroller i IoT-tillämpningar och kan användas med antingen NodeMCU eller D1 Mini-enheter.
Produkten har en 433 MHz trådlös sändar- och mottagarmodul, som kan köpas som den är eller monteras med HT12E/HT12D kodare-dekodare integrerade kretsar och 433 MHz sändar- och mottagarkretskort.
⭐Breadboard eller PCB (printed circuit board)
⭐Jumper wires
Elektroniska komponenter beskrivs mer i detalj genom kretsscheman, som ger en visuell representation av deras sammankopplingar och funktioner inom ett elektriskt system.
⭐Lödkolv och lod
⭐Skruvmejsel och tång
⭐4,2V Li-Ion batteri för sändarkrets
Steg 1: Kretsdesign för det trådlösa vattentanklarmet
Se de medföljande scheman och bilder för att upprätta de nödvändiga elektriska anslutningarna mellan alla erforderliga komponenter. Det är mycket viktigt att du kontrollerar att kretsschemat och dina anslutningar till elementen på breadboardet eller kretskortet är korrekta och att inga eventuella misstag eller ofullständiga kopplingar förekommer innan du går vidare till nästa steg.
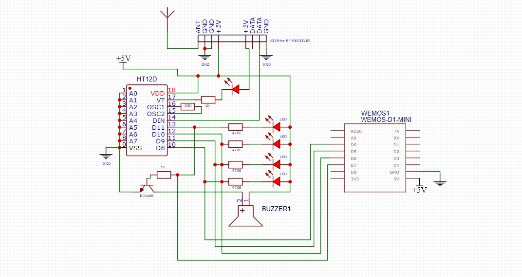
433MHz kretsschema för mottagare av nivåmätare för vattentank:

Det färdiga 433MHz-systemet för nivåmätning av vattentankar, monterat på ett breadboard, visas i figuren nedan:

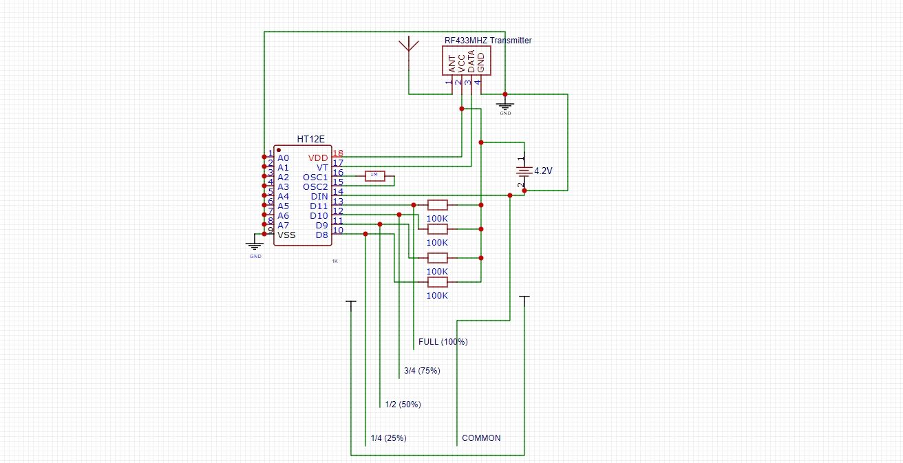
Kretsschema för 433MHz nivåsändare för vattentankar:

En nivåsändare för vattentankar, som arbetar med en frekvens på 433 MHz och är konstruerad på ett breadboard, har implementerats för övervakning av vätskenivåerna i en reservoar eller lagringsanläggning. Den trådlösa enheten överför data till en mottagarenhet som kan placeras på avstånd från sändaren, vilket möjliggör bekväm fjärrövervakning av vattentankens status utan att kräva fysisk åtkomst till platsen.

För att implementera arbetsprincipen för den hydrostatiska trycksensorn med hjälp av arduino, är det nödvändigt att använda en sändarkrets som består av en flottörbrytare ansluten parallellt med fyra DPDT-brytare. De gemensamma terminalerna för dessa brytare är sammankopplade, medan deras individuella datautgångsstift är anslutna till de analoga ingångsstiften A0-A3 på ett Arduino-kort. Genom att justera känsligheten hos varje strömbrytare med hjälp av motsvarande potentiometer kan systemet upptäcka förändringar i vattennivån inom intervallet 5 cm till 25 cm.För att avgöra om vattnet har nått maxnivån eller inte kan man använda en enkel komparatorkrets som består av två motstånd och en operationsförstärkare. Om vattennivån överstiger inställningsvärdet kommer en relämodul som är ansluten till mottagarenheten att
Ett alternativ till att använda flottörställare är att använda metallremsor som fästs på innerväggen i vattenbehållaren. Det är dock viktigt att denna metod endast används när det uppsamlade vattnet inte används för konsumtion; i fall där vattnet kommer att intas bör flottörställare implementeras eller en ultraljudssensor för vattennivån konstrueras.
Steg 2: Testa det trådlösa tanklarmet
För att kunna installera ett trådlöst tanklarm på rätt sätt är det viktigt att genomföra en grundlig testprocess för att bekräfta att det fungerar korrekt. För att göra detta skaffar du en tom behållare och placerar alla flottörställare i tanken, se till att de är placerade på olika höjder, som visas i sändarens kretsschema.
När strömförsörjningen är ansluten till både sändar- och mottagarmodulerna börjar du fylla tanken med vatten. Den första flottörbrytaren aktiveras när vattennivån når en viss punkt, vilket gör att motsvarande lysdiod på mottagarmodulen tänds. Dessutom ska alla återstående lysdioder tändas samtidigt när de andra flottörbrytarna utlöses av den stigande vattennivån i tanken.
Därefter är det viktigt att flytta både mottagar- och sändarenheterna till olika positioner inom fastigheten för att bestämma deras optimala kommunikationsavstånd. Se till att informationen överförs korrekt mellan dem och att statusindikatorerna (LED-lamporna) fungerar som avsett genom att tändas och släckas som svar på de överförda signalerna.
För att få ytterligare sändningsavstånd kan du överväga att ansluta en extern antenn till din läsare för radiofrekvensidentifiering om en sådan medföljer modulen eller köpa en särskild antenn för varje sändar- och mottagarenhet separat.
Steg 3: Installera det trådlösa vattennivåvarnaren i tanken
När du har genomfört noggranna tester kan du fortsätta med installationen av den trådlösa vattennivåvarnaren i tanken. Vi rekommenderar att sändarmodulen placeras i ett externt hölje, t.ex. en plastbehållare eller ett 3D-printat hölje, som bör fästas med silikon för att ge tillräckligt miljöskydd.
Steg 4: Koppla ihop med Home Assistant för automatisering
Dessutom kan man integrera en NodeMCU eller D1 Mini mikrokontroller i mottagarkretsen för att ge det trådlösa vattentanksystemet intelligens. Genom integration med Home Assistant är det möjligt att skapa automatiska funktioner, t.ex. avaktivering av vattenpumpen när vätskehalten uppnår 100% och omvänt aktivering av den igen när nivån sjunker under detta tröskelvärde.
Du kan anpassa ditt system ytterligare genom att integrera en funktion som gör att du kan ta emot varningar eller meddelanden i realtid via din mobila enhet, som informerar dig om den aktuella vattennivån i dina lagringstankar.
För att genomföra detta projekt måste man ansluta antingen en NodeMCU eller en D1 Mini-modul till mottagarkretsen som visas i det medföljande diagrammet. Kompilera sedan koden som anges av ESPHome och flasha den på valfri enhet.
För ytterligare information om hur du kodar i ESPHome, kompilerar firmware och laddar upp den till antingen NodeMCU eller D1 Mini, se vår omfattande handledning för att skapa en trådlös dörrklocka integrerad med Home Assistant.

Införliva det medföljande kodavsnittet i en captive portal-konfiguration för att skapa en åtkomstpunkt för trådlösa enheter, enligt följande:
captive_portal:
web_server:
port: 80
binary_sensor:
- platform: gpio
pin: GPIO16
name: "100% Water - Tank Full"
device_class: motion
- platform: gpio
pin: GPIO14
name: "75% Water"
device_class: motion
- platform: gpio
pin: GPIO12
name: "50% Water"
device_class: motion
- platform: gpio
pin: GPIO13
name: "25% Water"
device_class: motion
Man kan också få tillgång till IP-adressen för antingen NodeMCU eller D1 Mini, som båda är anslutna till ett Wi-Fi-nätverk och Home Assistant, för att fastställa dess aktuella status.
Spara vatten och ström med ett trådlöst gör-det-själv-larm för vattentank
Att bygga sitt eget trådlösa gör-det-själv-larm för vattentank ger en möjlighet till personlig utveckling samtidigt som det är ekonomiskt klokt. Detta projekt har många fördelar, t.ex. att det bevarar vattenresurser, sparar energi och minskar kostnaderna. I motsats till traditionella trådbundna vattentankslarm kräver detta alternativ inga komplicerade ledningsdragningar, vilket gör det mycket bekvämt för personer som föredrar att inte engagera sig i sådana uppgifter inom sina fastighetsgränser.