5 vanliga Cura-fel och hur man löser dem
UltiMaker Cura är ett av de mest populära 3D-utskriftsverktygen på nätet. Med denna enkla programvara kan du förvandla en vanlig 3D-modell till en uppsättning instruktioner som din 3D-skrivare förstår, men vad händer om något går fel? Låt oss lära oss mer om några av de vanligaste Cura-felen och hur du kan lösa dem.
Hur fixar man modellfel i Cura?
Cura uppvisar exceptionell skicklighet i att utföra sina funktioner, vilket tyder på att eventuella avvikelser som upptäcks i en 3D-modell kan kräva korrigerande åtgärder från användarens sida. Även om korrigering av 3D-modellproblem i Cura ofta bara innebär att man väljer knappenRepair, kan vissa avvikelser kräva att man använder specialiserade 3D-modelleringsverktyg för att lösa problemet.
Cura är särskilt anpassat för FDM 3D-utskrift, vilket gör att man måste använda ett alternativt skärprogram när man använder en resinbaserad 3D-skrivare. En mängd olika slicers, inklusive Lychee, finns tillgängliga online för att utföra 3D-utskrifter i resin tillsammans med många andra.
Cura kan inte skära 3D-modeller
Förekomsten av “Kan inte skära”-fel kan vara lika oroande som deras brist på tydlighet i att ange det specifika problemet till hands. Detta meddelande innebär ofta att det inte finns tillräckligt med utrymme på utskriftsbädden eller byggplattformen för att rymma hela den tredimensionella modellen, vilket kräver justeringar för att minska dess storlek i enlighet med detta.
Om det inte går att lösa problemet genom att ändra dimensionerna på en tredimensionell modell kan det vara klokt att undersöka en rad alternativa lösningar innan man ger upp helt och hållet.
Cura, ett mycket kompetent program, uppvisar ibland vissa tekniska problem som kan resultera i meddelandet “Unable to slice”. I sådana fall kan ett försök att starta om Cura lösa eventuella problem relaterade till dess konfiguration eller inställningar. Om detta inte lyckas kan det vara nödvändigt att helt stänga av både programvaran och användarens dator för att få en ny start.
Ultimaker arbetar aktivt med att lösa eventuella problem i Cura-programvaran genom att kontinuerligt släppa uppdateringar för att förbättra prestandan. När du ser ett meddelande om att du är redo för en uppgradering klickar du bara på “Hämta” och installerar den senaste versionen. Denna åtgärd bör vidtas innan du försöker utföra en annan slice-operation.
Cura saknar, till skillnad från vissa alternativa slicer-verktyg, en automatisk funktion för att korrigera eventuella avvikelser i en 3D-modell som kan hindra dess förmåga att skrivas ut.Om problem upptäcks under processen identifierar programmet vanligtvis de specifika problemen och föreslår att åtgärder vidtas med hjälp av externa programvarulösningar, t.ex. en standardapplikation för 3D-modellering eller ett specialiserat verktyg för reparation av 3D-modeller.
Så här åtgärdar du att 3D-modellen inte är mångfaldig i Cura

Att förstå att en modells representation inte är helt konsekvent med dess underliggande struktur är ett vanligt problem i Cura. Detta kan inträffa när en modell innehåller överlappande eller delade funktioner inom dess geometriska komponenter.
Tänk på ett fall där det finns en polyeder som består av sex utåtvända ytor och åtta hörnpunkter som är placerade i dess respektive hörn. Därefter förlängs en av dessa hörnpunkter utan att dess läge ändras, varvid dess tidigare rumsliga arrangemang bibehålls. Följaktligen resulterar denna modifiering i en icke-manifoldkonfiguration som kan få Cura-programvaran att avvisa skärning av objektet på grund av förekomsten av luckor eller tomrum i modellens struktur.
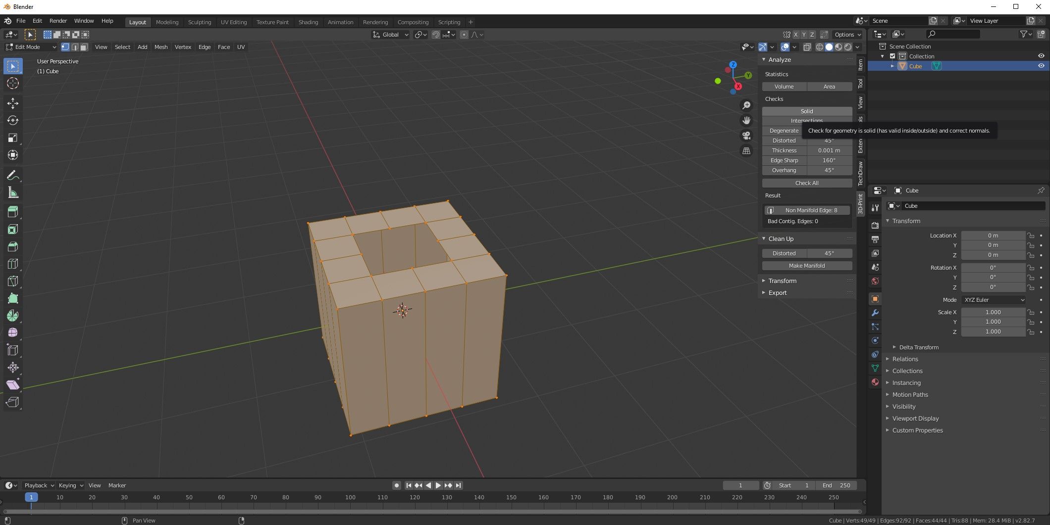
Så här åtgärdar du att 3D-modellen inte är grenad med Blender

Plugin-programmet för tredimensionell utskrift erbjuder en lösning för att korrigera oregelbundenheter i tredimensionella modeller i Blender-programmet. För att komma åt denna funktion, navigera till menyn “Edit”, välj “Preferences” och fortsätt sedan till undermenyn “Add-ons”. Sök efter “Three-Dimensional Printing Toolkit” och aktivera den genom att klicka i kryssrutan bredvid.

Navigera till önskad 3D-modell i den aktiva scenen och gå till redigeringsläget genom att trycka på “Tab”. I redigeringsläget använder du den numeriska knappsatsen för att komma till verktygsmenyn genom att skriva “*”. Välj sedan fliken “3D-Print” och välj “Solid” från undermenyn “Kontroller”. Alla upptäckta icke-manifoldkanter kommer att visas i resultatområdet. För att åtgärda dessa problem klickar du helt enkelt på alla synliga “Non-Manifold Edge”-poster för ytterligare inspektion eller lösning.

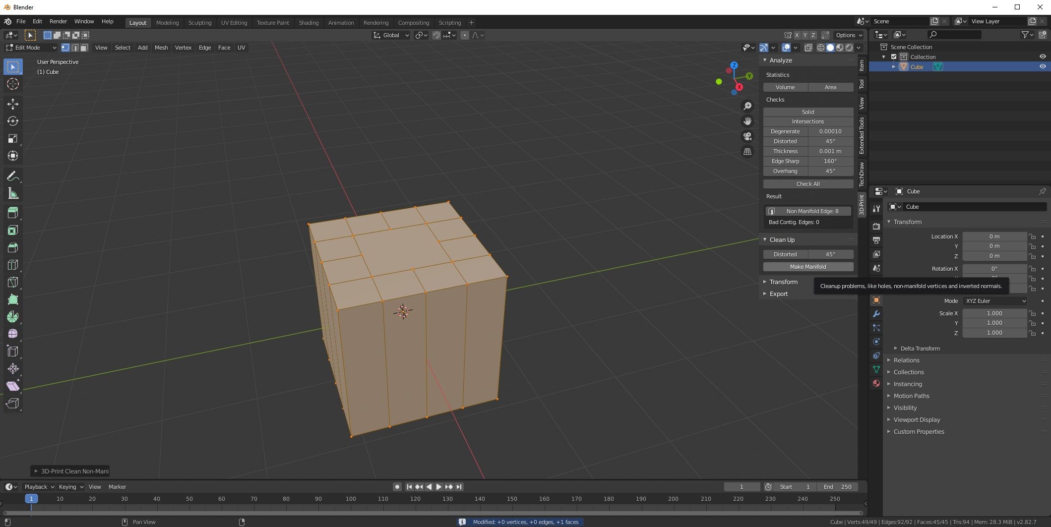
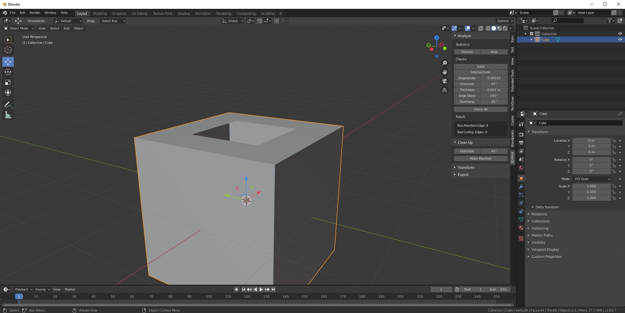
Alternativt kan man välja att korrigera eventuella avvikelser i sin tredimensionella modell för hand, eller navigera till modulen “Clean Up” i “3D-Print Toolbox” och välja alternativet för “Make Manifold”. Om detta kommando leder till att 3D-objektet går sönder rekommenderas att man använder kortkommandot “Ctrl \+ Z” för att återställa eventuella ändringar och försöka lösa eventuella problem genom manuellt ingripande.
Hur man åtgärdar 3D-modell som inte är vattentät i Cura

En tredimensionell modell som saknar integritet med avseende på vattentäthet kännetecknas på liknande sätt av avsaknad av grenrörstopologi. Defekter i vattentäthet representerar dock en mer speciell typ av imperfektion. Följaktligen kan sådana modeller ha luckor eller perforeringar i sitt yttre nät som inte kan lösas automatiskt med hjälp av programvaran Cura. I vissa fall kan dessa hål vara mycket små och svåra att upptäcka visuellt, vilket gör att de måste repareras manuellt.
Hur man åtgärdar att 3D-modellen inte är vattentät med FormWare STL-reparation online
FormWare tillhandahåller ett gratis STL-felkorrigeringsverktyg online som effektivt åtgärdar alla icke-vattentäta brister i tredimensionella modeller. Detta mångsidiga verktyg kan hantera en mängd olika problem med 3D-modeller genom att använda en skadad STL-fil som indata.

Gå till FormWare-webbplatsen och ladda upp din STL-fil. Du måste vänta i en kö, men reparationsprocessen är mycket snabb när den väl startar. Vänta tills reparationen är klar och klicka på Download Fixed STL för att komma åt den nya filen.
Så här fixar du USB 3D-utskrift i Cura
Att använda en USB-enhet eller ett SD-kort för lagring och åtkomst av 3D-utskriftsfiler kan bli besvärligt under en längre tidsperiod. Lyckligtvis erbjuder Cura möjligheten att ansluta direkt till skrivaren via en USB-kabel för utskriftsändamål, även om konfigurationen av denna funktion kan innebära vissa utmaningar.

Vänligen navigera till “Marketplace” som finns i det övre högra hörnet av din skärm i Cura. Gå till fliken “Installerat” och bläddra igenom listan tills du hittar funktionen “USB-utskrift”. Se till att detta alternativ har aktiverats innan du stänger alla menyalternativ och avslutar din session med Cura.

Först upprättar du en anslutning mellan skrivaren och datorn med hjälp av en lämplig USB-kabel. Slå sedan på 3D-skrivaren och starta programvaran Cura. Importera sedan din önskade 3D-modell och fortsätt med standardprocessen för att skära den. När du har avslutat skivningen ska du vänta lite på att utskriftsinställningarna ska bli tillgängliga i Curas gränssnitt, särskilt funktionen “Save to File” som kan förvandlas till en rullgardinsmeny. När detta sker väljer du alternativet “Print Over USB” i rullgardinsmenyn för att starta utskriftsprocessen via USB-anslutningen.
Om den tidigare metoden inte fungerar kan du försöka använda en annan USB-port på datorn. Det är viktigt att notera att inte alla tredimensionella skrivare är utrustade för att kunna utföra denna operation; därför är det tillrådligt att läsa användarhandboken för din specifika enhet för att bekräfta dess kompatibilitet innan du fortsätter.
Hur man åtgärdar att Cura inte genererar stöd

Stödstrukturer spelar en viktig roll vid tredimensionell utskrift eftersom de erbjuder en stabil grund för invecklade geometrier och utskjutande delar, vilket säkerställer korrekt utförande av utskrifterna. Många moderna skärprogram, inklusive Cura, har förmågan att producera stöd automatiskt, men användarna kan behöva justera sina preferenser eller parametrar för att optimera prestanda.
Det är viktigt att undersöka de stödstrukturer som genereras av Cura innan några utskriftsjobb påbörjas. Ibland kan Cura skapa stödstrukturer i vissa områden medan andra försummas, vilket gör det lätt att se att de saknas. I sådana fall kan korrigerande åtgärder vidtas för att rätta till situationen. Följ dessa enkla procedurer för att hantera problem relaterade till Curas misslyckande med att generera stödstrukturer.
För att underlätta skapandet av stöd i din tredimensionella modell, ändra inställningen för “Stödplacering” till “Överallt”, vilket ger större flexibilitet när det gäller att generera nödvändiga stöd.
Det minsta stödområdet avser ett tröskelvärde som bestämmer den nödvändiga nivån av strukturell integritet för en viss design eller struktur. När Cura-programvaran används för att generera en 3D-modell är det möjligt att justera denna parameter för att uppnå finare detaljer och jämnare ytor. Genom att minska den minsta stödytan från standardvärdet 2 mm i kvadrat till noll kan användarna uppleva förbättrad utskriftskvalitet och minskad risk för fel under utskriftsprocessen. Om man dessutom minskar inställningen för minsta stödyta kan dessa fördelar förbättras ytterligare genom att man får ännu mer exakt kontroll över placeringen av stöd i designen. Sammantaget kan justering av dessa parametrar vara ett effektivt sätt att optimera utskriftsprestandan och få bättre resultat när man arbetar med komplexa modeller eller invecklade mönster.
Minskning av parametern XY-avstånd kan bidra till att minimera det utrymme som behövs runt ett tredimensionellt objekt när stödstrukturer genereras, och därmed minska den totala storleken på det utskrivbara området som krävs för modellen.
Om den tidigare lösningen inte löser problemet med Curas supportgenerering, kan det vara nödvändigt att överväga att använda en alternativ programvara för skärning. Det finns en mängd olika kostnadsfria alternativ på marknaden, varav många är särskilt utformade för användning med vissa 3D-skrivarmodeller. Det är tillrådligt att undersöka och bekanta sig med de bäst rankade skärmaskinerna innan utskriftsprocessen påbörjas.
Hur man åtgärdar problem i Cura och andra slicers
Utvecklingen av slicing-programvara har gjort betydande framsteg under de senaste åren, eftersom många företag har introducerat sina egna lösningar. Problem med programvara som Cura är dock fortfarande vanligt förekommande, vilket kräver frekvent felsökning för dem som ofta använder dessa verktyg.