Como construir um alarme de depósito de água sem fios DIY
Quer tenha um tanque de água para o seu jardim, piscina ou casa, um alarme de nível de água sem fios pode proporcionar-lhe paz de espírito. Aprenda a construir um alarme sem fios DIY que pode personalizar de acordo com as suas necessidades.
Porquê construir um alarme sem fios para o nível do tanque de água/sal?
O esforço anterior envolveu a construção de um sensor de nível de água caseiro utilizando um sensor ultrassónico, concebido especificamente para integração na plataforma de domótica conhecida como Home Assistant. Este dispositivo autónomo necessita de ligações físicas através de cabos e de uma fonte de alimentação direta para funcionar corretamente. Além disso, é essencial que o utilizador tenha instalado o software Home Assistant necessário no seu sistema antes de tentar a operação.
Essencialmente, o protótipo atual é composto por dois módulos - uma unidade emissora e uma unidade recetora - que facilitam a comunicação sem fios entre si, permitindo assim a visualização instantânea do estado atual do líquido (água ou sal). Vale a pena mencionar que este dispositivo funciona independentemente do Assistente Doméstico; no entanto, é possível uma integração perfeita com o Assistente Doméstico, caso seja necessário.
Através da construção de um sensor de nível de reservatório de água sem fios e de um sistema de alerta, é possível resolver eficazmente a multiplicidade de desafios inerentes aos sistemas tradicionais com fios:
O processo de instalação deste produto é simplificado, uma vez que não requer a passagem de quaisquer cabos através de paredes e tectos.
É possível construir um único dispositivo de transmissão e fixá-lo facilmente à superfície do tanque, sendo depois possível criar duas ou mais unidades de receção para colocação em vários locais, de acordo com as necessidades individuais.
A ausência de cabos elimina a necessidade de inspecções frequentes para avaliar a deterioração.
A utilização de uma solução sem fios pode resultar em poupanças de custos, uma vez que elimina a necessidade de ligações físicas através de cabos ou outros meios semelhantes.
O alarme de nível de água sem fios oferece maior flexibilidade, permitindo posicionar o recetor em qualquer lugar sem estar confinado por limitações físicas presentes nos sistemas tradicionais com fios.
Existe uma possibilidade negligenciável de fuga de corrente eléctrica, resultando num potencial perigo associado a choque elétrico.
Coisas de que vai precisar
Para construir um sensor e alarme de nível de água do tipo “faça você mesmo” (DIY), vai precisar de vários componentes necessários.
O ESP8266 é uma escolha popular para microcontroladores em aplicações IoT e pode ser utilizado com os dispositivos NodeMCU ou D1 Mini.
O produto inclui um módulo transmissor e recetor sem fios de 433 MHz, que pode ser adquirido tal como está ou montado utilizando circuitos integrados codificadores-descodificadores HT12E/HT12D e placas de circuito de transmissão e receção de 433 MHz.
⭐Placa de circuito ou PCB (placa de circuito impresso)
⭐Fios de ligação
Os componentes electrónicos são representados em maior detalhe através de esquemas de circuitos, que fornecem uma representação visual das suas interligações e funções num sistema elétrico.
⭐Ferro de soldar e solda
⭐ Chave de fendas e alicate
⭐Bateria de iões de lítio de 4,2 V para o circuito do transmissor
Passo 1: Conceção do circuito para o alarme sem fios do reservatório de água
Consulte os esquemas e imagens fornecidos para estabelecer as ligações eléctricas necessárias entre todos os componentes necessários. É crucial verificar a exatidão do diagrama do circuito e as suas ligações com os elementos na placa de ensaio ou na placa de circuito impresso contra quaisquer potenciais erros ou ligações incompletas antes de avançar para a fase seguinte.
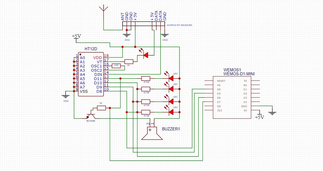
Diagrama de circuito do recetor do nível do depósito de água a 433MHz:

O sistema completo de sensor de nível de tanque de 433MHz, montado numa breadboard, está ilustrado na figura abaixo:

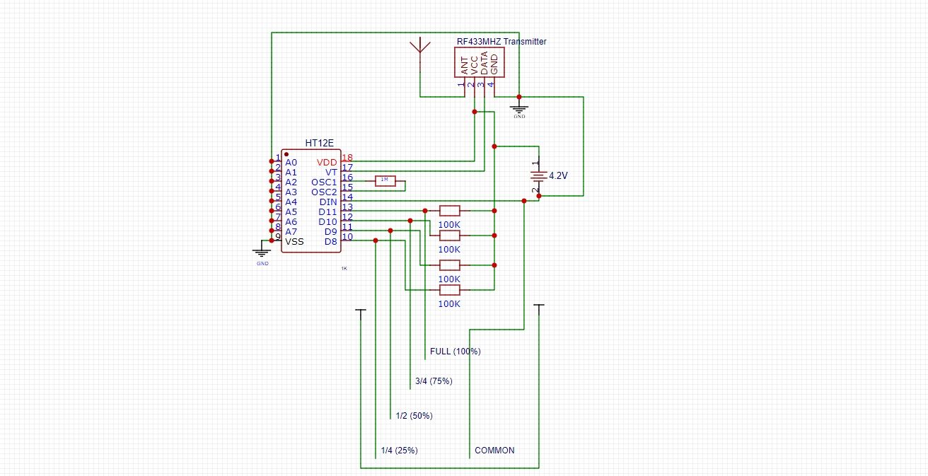
Diagrama de circuito do transmissor de nível do tanque de água de 433MHz:

Foi implementado um circuito transmissor do nível de um reservatório de água, operando a uma frequência de 433 MHz e construído utilizando uma breadboard, para monitorizar os níveis de líquidos num reservatório ou numa instalação de armazenamento. Este dispositivo sem fios transmite dados para uma unidade recetora que pode ser localizada remotamente a partir do transmissor, permitindo uma monitorização remota conveniente do estado do tanque de água sem necessidade de acesso físico ao local.

Para implementar o princípio de funcionamento do sensor de pressão hidrostática utilizando o arduino, é necessário utilizar um circuito transmissor que consiste num interrutor de boia ligado em paralelo com quatro interruptores DPDT. Os terminais comuns destes interruptores estão ligados entre si, enquanto os seus pinos de saída de dados individuais estão ligados aos pinos de entrada analógica A0-A3 de uma placa Arduino. Ajustando a sensibilidade de cada interrutor através do potenciómetro correspondente, o sistema pode detetar alterações no nível da água entre 5 cm e 25 cm.Para determinar se a água atingiu ou não o nível máximo, pode utilizar-se um circuito comparador simples constituído por duas resistências e um amplificador operacional. Se o nível da água exceder o ponto de referência, um módulo de relé ligado à unidade recetora irá
Uma abordagem alternativa à utilização de interruptores de boia é a utilização de tiras metálicas afixadas na parede interior do recipiente de armazenamento de água. No entanto, é crucial que este método seja utilizado apenas quando a água recolhida for utilizada para fins não consumptivos; nos casos em que a água for ingerida, devem ser implementados interruptores de boia ou construído um sensor de nível de água ultrassónico.
Passo 2: Testar o alarme de depósito de água sem fios
Para instalar corretamente um alarme de depósito de água sem fios, é crucial realizar um processo de teste completo para confirmar que funciona corretamente. Para o efeito, obtenha um recipiente vazio e coloque todos os interruptores de boia dentro do depósito, certificando-se de que estão posicionados a várias alturas, conforme ilustrado no esquema do circuito do transmissor.
Quando a fonte de alimentação estiver ligada aos módulos transmissor e recetor, comece a encher o tanque com água. O primeiro interrutor de boia será ativado quando o nível da água atingir um determinado ponto, fazendo com que o LED correspondente no módulo recetor se acenda. Adicionalmente, todos os restantes LEDs devem acender-se simultaneamente quando cada um dos outros interruptores de boia for acionado pelo aumento do nível de água no tanque.
Subsequentemente, é crucial deslocar os dispositivos recetor e transmissor para diferentes posições dentro da sua propriedade para determinar a distância de comunicação ideal. Certifique-se de que a informação está a ser transmitida com precisão entre eles e que os indicadores de estado (luzes LED) estão a funcionar como pretendido, ligando-se e desligando-se em resposta aos sinais transmitidos.
Para obter uma distância de transmissão adicional, considere a possibilidade de ligar uma antena externa ao seu leitor de identificação por radiofrequência, se esta for fornecida com o módulo, ou adquira separadamente uma antena dedicada para cada unidade de transmissão e receção.
Passo 3: Instalar o alarme de nível de água sem fios no depósito
Após a conclusão dos testes completos, pode proceder à instalação do alarme de nível de água sem fios no depósito. Recomenda-se que o módulo transmissor seja alojado num invólucro externo, como um recipiente de plástico ou um invólucro impresso em 3D, que deve ser fixado com silicone para proporcionar uma proteção ambiental adequada.
Etapa 4: Emparelhar com o Home Assistant para automatização
Além disso, é possível incorporar um microcontrolador NodeMCU ou D1 Mini no circuito recetor para dotar o sistema de reservatório de água sem fios de inteligência. Através da integração com o Home Assistant, é possível conceber automatismos, incluindo a desativação da bomba de água quando o conteúdo líquido atinge 100% e, inversamente, a sua reativação quando o nível desce abaixo desse limiar.
Pode ainda personalizar o seu sistema incorporando uma funcionalidade que lhe permita receber alertas ou notificações em tempo real através do seu dispositivo móvel, informando-o do nível de água atual nos seus tanques de armazenamento.
Para realizar este projeto, é necessário ligar um NodeMCU ou um módulo D1 Mini ao circuito recetor representado no esquema fornecido. Em seguida, compilar e fazer flash do código especificado pelo ESPHome no dispositivo escolhido.
Para obter mais informações sobre o processo de codificação no ESPHome, compilar o firmware e carregá-lo no NodeMCU ou no D1 Mini, consulte o nosso tutorial completo para criar uma campainha sem fios integrada no Home Assistant.

Incorpore o trecho de código fornecido numa configuração de portal cativo para estabelecer um ponto de acesso para dispositivos sem fios, como se segue:
captive_portal:
web_server:
port: 80
binary_sensor:
- platform: gpio
pin: GPIO16
name: "100% Water - Tank Full"
device_class: motion
- platform: gpio
pin: GPIO14
name: "75% Water"
device_class: motion
- platform: gpio
pin: GPIO12
name: "50% Water"
device_class: motion
- platform: gpio
pin: GPIO13
name: "25% Water"
device_class: motion
Também se pode aceder ao endereço IP do NodeMCU ou do D1 Mini, que estão ambos ligados a uma rede Wi-Fi e ao Home Assistant, para verificar o seu estado atual.
Poupe água e energia com um alarme de reservatório de água sem fios do tipo “faça você mesmo”
Construir o seu próprio alarme de reservatório de água sem fios do tipo “faça você mesmo” representa uma oportunidade de realização pessoal e, ao mesmo tempo, de prudência financeira. Este projeto oferece inúmeras vantagens, como a preservação dos recursos hídricos, a conservação de energia e a redução de despesas. Ao contrário dos tradicionais alarmes para reservatórios de água com fios, esta alternativa não requer procedimentos complexos de cablagem, o que a torna muito conveniente para as pessoas que preferem não se envolver em tais tarefas dentro dos limites da sua propriedade.