5 typowych błędów Cura i jak je rozwiązać
UltiMaker Cura to jedno z najpopularniejszych narzędzi do druku 3D dostępnych online. To proste oprogramowanie umożliwia przekształcenie zwykłego modelu 3D w zestaw instrukcji zrozumiałych dla drukarki 3D, ale co się stanie, jeśli coś pójdzie nie tak? Poznajmy niektóre z najczęstszych błędów Cura i dowiedzmy się, jak można je rozwiązać.
Jak naprawić błędy modelu w programie Cura?
Cura wykazuje wyjątkową biegłość w wykonywaniu swoich funkcji, co sugeruje, że każda anomalia wykryta w modelu 3D może wymagać działań naprawczych ze strony użytkownika. Chociaż usuwanie problemów z modelem 3D w programie Cura często polega jedynie na wybraniu przyciskuPopraw, niektóre rozbieżności mogą wymagać zastosowania specjalistycznych narzędzi do modelowania 3D.
Cura jest specjalnie dostosowana do drukowania 3D w technologii FDM, co wymaga użycia alternatywnego oprogramowania do cięcia w przypadku korzystania z drukarki 3D na bazie żywicy. Różne slicery, w tym Lychee, są dostępne online do przeprowadzania operacji drukowania 3D z żywicy wraz z wieloma innymi.
Cura Won’t Slice 3D Models
Częstotliwość występowania błędów “Unable to Slice” może być równie niepokojąca, jak ich brak jasności we wskazaniu konkretnego problemu. Komunikat ten często oznacza, że obszar dostępny na stole roboczym lub platformie roboczej jest niewystarczający, aby pomieścić cały trójwymiarowy model, co wymaga dostosowania w celu odpowiedniego zmniejszenia jego rozmiaru.
W przypadkach, gdy modyfikacja wymiarów modelu trójwymiarowego nie jest skuteczna w rozwiązaniu problemu, rozsądne może być zbadanie szeregu alternatywnych rozwiązań przed całkowitym porzuceniem wysiłków.
Cura, wysoce kompetentna aplikacja, czasami wykazuje pewne usterki techniczne, które mogą skutkować komunikatem “Nie można pokroić”. W takich przypadkach próba ponownego uruchomienia Cura może rozwiązać wszelkie potencjalne problemy związane z jej konfiguracją lub ustawieniami. I odwrotnie, jeśli ten środek okaże się nieskuteczny, całkowite wyłączenie zarówno oprogramowania, jak i komputera użytkownika może być konieczne do ponownego uruchomienia.
Ultimaker aktywnie rozwiązuje wszelkie problemy występujące w oprogramowaniu Cura, konsekwentnie wydając aktualizacje w celu zwiększenia wydajności. Gdy pojawi się powiadomienie o gotowości do aktualizacji, wystarczy kliknąć “Pobierz” i kontynuować instalację najnowszej wersji. Czynność tę należy wykonać przed próbą wykonania kolejnej operacji wycinania.
Cura, w przeciwieństwie do niektórych alternatywnych narzędzi do cięcia, nie posiada automatycznej funkcji korygowania wszelkich rozbieżności w modelu 3D, które mogą utrudniać jego drukowanie.W związku z tym, w przypadku wykrycia problemów podczas procesu, program zazwyczaj identyfikuje konkretne problemy i sugeruje podjęcie działań naprawczych przy użyciu zewnętrznego oprogramowania, takiego jak standardowa aplikacja do modelowania 3D lub wyspecjalizowane narzędzie do naprawy modeli 3D.
How to Fix 3D Model Not Manifold in Cura

Zrozumienie, że reprezentacja modelu nie jest całkowicie zgodna z jego podstawową strukturą, jest powszechnym problemem w programie Cura. Może się to zdarzyć, gdy model zawiera nakładające się lub współdzielone funkcje w jego komponentach geometrycznych.
Rozważmy przypadek, w którym istnieje wielościan składający się z sześciu skierowanych na zewnątrz ścian i ośmiu wierzchołków znajdujących się w odpowiednich narożnikach. Następnie jeden z tych wierzchołków zostaje przedłużony bez zmiany jego położenia, zachowując w ten sposób swój poprzedni układ przestrzenny. W konsekwencji modyfikacja ta skutkuje konfiguracją inną niż płaska, co może spowodować, że oprogramowanie Cura odmówi cięcia obiektu ze względu na obecność luk lub pustych przestrzeni w strukturze modelu.
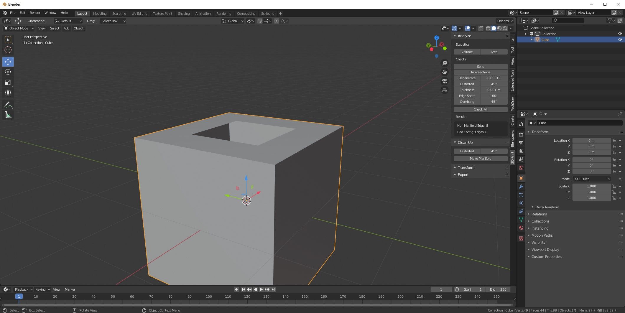
How to Fix 3D Model Not Manifold Using Blender

Wtyczka oprogramowania do drukowania trójwymiarowego oferuje rozwiązanie do korygowania nieprawidłowości w modelach trójwymiarowych w aplikacji Blender. Aby uzyskać dostęp do tej funkcji, przejdź do menu “Edycja”, wybierz “Preferencje”, a następnie przejdź do podmenu “Dodatki”. Wyszukaj “Three-Dimensional Printing Toolkit” i włącz go, klikając sąsiednie pole wyboru.

Przejdź do żądanego modelu 3D w aktywnej scenie i przejdź do trybu edycji, naciskając klawisz “Tab”. W trybie edycji użyj klawiatury numerycznej, aby uzyskać dostęp do menu narzędzi, wpisując “*”. Następnie wybierz zakładkę “3D-Print” i wybierz “Solid” z podmenu “Checks”. Wszelkie wykryte krawędzie niebędące bryłami zostaną wyświetlone w obszarze wynikowym. Aby rozwiązać te problemy, wystarczy kliknąć widoczne wpisy “Non-Manifold Edge” w celu dalszej kontroli lub rozwiązania.

Alternatywnie, można zdecydować się na ręczne usunięcie wszelkich rozbieżności w trójwymiarowym modelu lub przejść do modułu “Clean Up” w “3D-Print Toolbox” i wybrać opcję “Make Manifold”. W przypadku, gdy wykonanie tego polecenia spowoduje uszkodzenie obiektu 3D, zaleca się użycie skrótu klawiaturowego “Ctrl \ + Z”, aby przywrócić wszelkie wprowadzone zmiany i spróbować rozwiązać wszelkie problemy poprzez ręczną interwencję.
Jak naprawić model 3D, który nie jest wodoszczelny w programie Cura

Trójwymiarowy model pozbawiony integralności w odniesieniu do wodoszczelności charakteryzuje się podobnie brakiem topologii kolektora. Wady wodoszczelności reprezentują jednak bardziej szczególną klasę niedoskonałości. W związku z tym takie modele mogą posiadać luki lub perforacje w zewnętrznej siatce, których nie można rozwiązać automatycznie za pomocą oprogramowania Cura. W niektórych przypadkach naruszenia te mogą być niezwykle drobne i trudne do wykrycia wizualnie, co wymaga ręcznej interwencji w celu naprawy.
Jak naprawić model 3D, który nie jest wodoszczelny za pomocą FormWare Online STL Repair
Na szczęście FormWare zapewnia bezpłatne narzędzie online do korekcji błędów STL, które skutecznie rozwiązuje wszelkie niedoskonałości modeli trójwymiarowych, które nie są wodoszczelne. To wszechstronne narzędzie jest w stanie rozwiązać szereg skomplikowanych problemów z modelami 3D, wykorzystując uszkodzony plik STL jako dane wejściowe.

Wejdź na stronę FormWare i prześlij swój plik STL. Musisz poczekać w kolejce, ale proces naprawy jest bardzo szybki. Poczekaj na zakończenie naprawy i kliknij Download Fixed STL, aby uzyskać dostęp do nowego pliku.
Jak naprawić drukowanie 3D z USB w Cura
Korzystanie z dysku USB lub karty SD do przechowywania i uzyskiwania dostępu do plików druku 3D może stać się uciążliwe przez dłuższy czas. Na szczęście Cura oferuje opcję bezpośredniego połączenia z drukarką za pomocą kabla USB w celu drukowania, chociaż konfiguracja tej funkcji może stanowić pewne wyzwanie.

Przejdź do “Marketplace” znajdującego się w prawym górnym rogu ekranu w aplikacji Cura. Przejdź do zakładki “Zainstalowane” i przewiń listę, aż znajdziesz funkcję “Drukowanie USB”. Upewnij się, że opcja ta została włączona przed zamknięciem jakichkolwiek opcji menu i zakończeniem sesji z programem Cura.

Najpierw nawiąż połączenie między drukarką a komputerem za pomocą odpowiedniego kabla USB. Następnie włącz drukarkę 3D i uruchom oprogramowanie Cura. Następnie zaimportuj żądany model 3D i przejdź do standardowego procesu jego cięcia. Po zakończeniu operacji krojenia należy odczekać pewien czas, aż ustawienia drukowania staną się dostępne w interfejsie Cura, w szczególności funkcja “Zapisz do pliku”, która może przekształcić się w menu rozwijane. Gdy to nastąpi, wybierz opcję “Drukuj przez USB” z rozwijanej listy, aby zainicjować proces drukowania przez połączenie USB.
W przypadku, gdy poprzednia metoda nie zadziała, można spróbować wykorzystać alternatywny port USB znajdujący się w systemie komputerowym. Ważne jest, aby pamiętać, że nie wszystkie drukarki trójwymiarowe są wyposażone w możliwość wykonywania tej operacji; dlatego zaleca się zapoznanie się z instrukcją obsługi konkretnego urządzenia, aby potwierdzić jego kompatybilność przed kontynuowaniem.
Jak naprawić program Cura nie generujący podpór

Struktury podpór odgrywają istotną rolę w druku trójwymiarowym, ponieważ zapewniają stabilną podstawę dla skomplikowanych geometrii i występów, zapewniając prawidłowe wykonanie wydruków. Wiele współczesnych programów do cięcia, w tym Cura, ma możliwość automatycznego tworzenia podpór; jednak użytkownicy mogą potrzebować dostosować swoje preferencje lub parametry, aby zoptymalizować wydajność.
Ważne jest, aby sprawdzić struktury podpór, które są generowane przez Cura przed rozpoczęciem jakichkolwiek zadań drukowania. Czasami Cura może tworzyć podpory w niektórych obszarach, zaniedbując inne, przez co ich brak jest łatwo zauważalny. W takich przypadkach można podjąć działania naprawcze w celu naprawienia sytuacji. Postępuj zgodnie z tymi prostymi procedurami, aby rozwiązać problemy związane z brakiem generowania struktur wsparcia przez Cura.
Aby ułatwić tworzenie podpór w modelu trójwymiarowym, zmień ustawienie “Support Placement” na “Everywhere”, co pozwoli na większą elastyczność w generowaniu niezbędnych podpór.
Minimalny obszar podparcia odnosi się do wartości progowej, która określa wymagany poziom integralności strukturalnej dla danego projektu lub konstrukcji. Podczas korzystania z oprogramowania Cura do generowania modelu 3D możliwe jest dostosowanie tego parametru w celu uzyskania drobniejszych szczegółów i gładszych powierzchni. Zmniejszając minimalny obszar podparcia z domyślnej wartości 2 mm kwadratowych do zera, użytkownicy mogą doświadczyć lepszej jakości druku i zmniejszonego ryzyka awarii podczas procesu drukowania. Dodatkowo, zmniejszenie ustawienia minimalnego obszaru interfejsu podpory może jeszcze bardziej zwiększyć te korzyści, umożliwiając jeszcze bardziej precyzyjną kontrolę nad rozmieszczeniem podpór w projekcie. Ogólnie rzecz biorąc, dostosowanie tych parametrów może być skutecznym sposobem na optymalizację wydajności drukowania i uzyskanie lepszych wyników podczas pracy ze złożonymi modelami lub skomplikowanymi projektami.
Zmniejszenie parametru odległości XY może pomóc zminimalizować ilość prześwitu potrzebnego wokół trójwymiarowego obiektu podczas generowania struktur podporowych, zmniejszając w ten sposób ogólny rozmiar obszaru drukowania wymaganego dla modelu.
Jeśli poprzednie rozwiązanie nie rozwiązało problemu z generacją wsparcia Cura, konieczne może być rozważenie zastosowania alternatywnego oprogramowania do cięcia. Na rynku dostępnych jest wiele bezpłatnych opcji, z których wiele jest specjalnie zaprojektowanych do użytku z określonymi modelami drukarek 3D. Przed rozpoczęciem procesu drukowania zaleca się zbadanie i zapoznanie się z najwyżej ocenianymi slicerami.
Jak naprawić problemy w oprogramowaniu Cura i innych slicerach
Rozwój oprogramowania do cięcia w ostatnich latach poczynił znaczne postępy, ponieważ wiele przedsiębiorstw wprowadziło swoje własne rozwiązania. Jednak problemy z oprogramowaniem takim jak Cura pozostają powszechne, co wymaga częstego rozwiązywania problemów dla tych, którzy często korzystają z tych narzędzi.