5 個常見的 Cura 錯誤及其解決方法
UltiMaker Cura 是網上最流行的 3D 打印工具之一。這款簡單的切片軟件使您能夠將常規 3D 模型轉換為 3D 打印機可以理解的一組指令,但如果出現問題會發生什麼情況?讓我們了解一些最常見的 Cura 錯誤以及如何解決這些錯誤。
如何修復 Cura 中的模型錯誤?
Cura 在執行其功能方面表現出非凡的熟練程度,這表明在 3D 模型中檢測到的任何異常可能需要用戶採取補救措施。儘管糾正 Cura 中的 3D 模型問題通常只需選擇“修復”按鈕,但某些差異可能需要使用專門的 3D 建模工具來解決。
Cura 專為 FDM 3D 打印量身定制,因此在使用基於樹脂的 3D 打印機時需要使用替代切片軟件。可以在線訪問包括 Lychee 在內的各種切片機,與許多其他切片機一起進行樹脂 3D 打印操作。
Cura 不會切片 3D 模型
“無法切片”錯誤的普遍存在同樣令人不安,因為它們在指示當前的具體問題時缺乏清晰度。此消息通常表示打印床或構建平台上沒有足夠的可用區域來容納整個三維模型,因此需要進行調整以相應地減小其尺寸。
如果修改三維模型的尺寸無法有效解決問題,則在完全放棄努力之前,謹慎的做法可能是研究一系列替代解決方案。
Cura 是一款功能強大的軟件應用程序,偶爾會出現某些技術故障,可能會導致“無法切片”消息。在這種情況下,嘗試重新啟動 Cura 可能會解決與其配置或設置相關的任何潛在問題。相反,如果此措施不成功,則可能需要完全關閉軟件和用戶的計算機才能重新啟動。
Ultimaker 正在積極解決其 Cura 軟件中存在的任何問題,不斷發布更新以增強性能。當您遇到表明準備升級的通知時,只需單擊“下載”並繼續安裝最新版本。應在嘗試執行另一個切片操作之前執行此操作。
與某些替代切片工具不同,Cura 缺乏自動化功能來糾正 3D 模型中可能妨礙其打印能力的任何差異。因此,如果在此過程中檢測到問題,程序通常會識別特定問題,並建議使用外部軟件解決方案(例如標準 3D 建模應用程序或專門的 3D 模型修復實用程序)採取補救措施。
如何在 Cura 中修復 3D 模型而不是流形

了解模型的表示與其底層結構並不完全一致是 Cura 中的一個普遍問題。當模型的幾何組件中包含重疊或共享特徵時,就會發生這種情況。
考慮這樣一種情況,其中存在由六個面向外部的面和位於其各自角處的八個頂點組成的多面體。隨後,這些頂點之一在不改變其位置的情況下延伸,從而保持其先前的空間排列。因此,這種修改會導致非流形配置,這可能會導致 Cura 軟件由於模型結構中存在間隙或空隙而拒絕對對象進行切片。
如何使用 Blender 修復 3D 模型而不是流形

三維打印軟件插件提供了一種解決方案,用於糾正 Blender 應用程序中三維模型的不規則性。要訪問此功能,請導航至“編輯”菜單,選擇“首選項”,然後進入“附加組件”子菜單。搜索“三維打印工具包”並通過單擊相鄰的複選框啟用它。

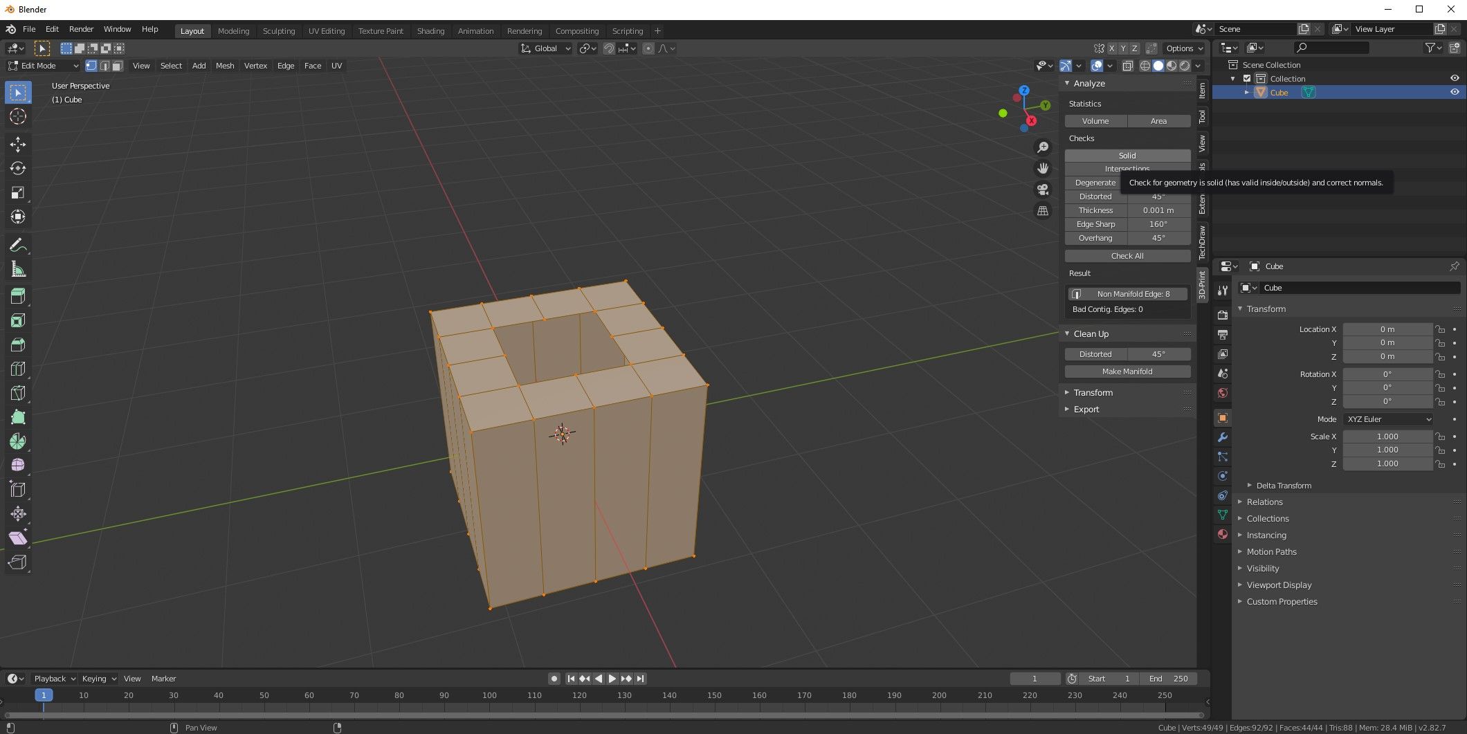
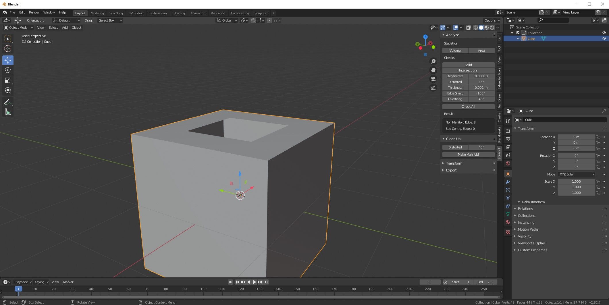
請導航到活動場景中所需的 3D 模型,然後按“Tab”鍵進入編輯模式。進入編輯模式後,使用數字鍵盤輸入“*”來訪問工具菜單。從那裡,選擇“3D打印”選項卡,然後從“檢查”子菜單中選擇“實體”。任何檢測到的非流形邊緣都將顯示在結果區域中。要解決這些問題,只需單擊任何可見的“非流形邊緣”條目即可進行進一步檢查或解決。

或者,人們可以選擇手動糾正三維模型中的任何差異,或者導航到“3D 打印工具箱”中的“清理”模塊,然後選擇“製作歧管”選項。如果執行此命令導致 3D 對象崩潰,建議使用鍵盤快捷鍵“Ctrl + Z”恢復所做的任何更改並嘗試通過手動干預解決任何問題。
如何修復 Cura 中 3D 模型不防水的問題

缺乏水密性完整性的三維模型的類似特徵是缺乏流形拓撲。然而,水密性缺陷代表了一類更特殊的缺陷。因此,此類模型的外部網格內可能存在間隙或穿孔,無法通過使用 Cura 軟件自動解決。在某些情況下,這些漏洞可能非常微小,很難用肉眼檢測到,因此需要手動干預進行修復。
如何使用 FormWare Online STL Repair 修復不防水的 3D 模型
幸運的是,FormWare 提供了免費的在線 STL 糾錯實用程序,可以有效解決三維模型中的任何非防水缺陷。這種多功能工具能夠利用損壞的 STL 文件作為輸入來解決各種複雜的 3D 模型問題。

前往 FormWare 網站 並上傳您的 STL 文件。你必須排隊等待,但是一旦開始修復過程就非常快。等待修復完成,然後單擊“下載修復的 STL”以訪問新文件。
如何在 Cura 中修復 USB 3D 打印
長時間使用 USB 驅動器或 SD 卡來存儲和訪問 3D 打印文件可能會變得很麻煩。幸運的是,Cura 提供了通過 USB 電纜直接連接打印機進行打印的選項,儘管配置此功能可能會帶來一些挑戰。

請導航至 Cura 屏幕右上角的“市場”。進入“已安裝”選項卡並滾動列表,直到找到“USB 打印”功能。確保在關閉任何菜單選項並終止與 Cura 的會話之前已啟用此選項。

首先,使用合適的 USB 電纜在打印機和計算機之間建立連接。隨後,打開 3D 打印機電源並啟動 Cura 軟件。接下來,導入所需的 3D 模型並繼續進行標準的切片過程。完成切片操作後,請花一些時間讓打印設置在 Cura 界面中可用,特別是“保存到文件”功能,它可能會轉換為下拉菜單。出現這種情況時,從下拉列表中選擇“通過 USB 打印”選項,通過 USB 連接啟動打印過程。
如果之前的方法不起作用,您可以嘗試使用計算機系統上的替代 USB 端口。需要注意的是,並非所有 3D 打印機都具備執行此操作的功能;因此,建議您在繼續操作之前參閱特定設備的用戶手冊以確認其兼容性。
如何修復 Cura 不生成支撐的問題

支撐結構在三維打印中發揮著重要作用,因為它們為複雜的幾何形狀和突出物提供了穩定的基礎,確保了打印的正確執行。許多現代切片程序,包括 Cura,都具有自動生成支撐的能力;然而,用戶可能需要調整他們的偏好或參數以優化性能。
在啟動任何打印作業之前,檢查 Cura 生成的支撐結構至關重要。有時,庫拉可能會在某些領域提供支持,而忽略其他領域,從而很容易辨別出它們的缺席。在這種情況下,可以採取糾正措施來糾正這種情況。按照這些簡單的程序來解決與 Cura 無法生成支撐結構相關的問題。
為了便於在三維模型中創建支撐,請將“支撐放置”的設置修改為“無處不在”,這樣可以更靈活地生成必要的支撐。
最小支撐面積是指確定給定設計或結構所需的結構完整性水平的閾值。當使用Cura軟件生成3D模型時,可以調整該參數以獲得更精細的細節和更光滑的表面。通過將最小支撐面積從默認值 2 平方毫米減少到零,用戶可以體驗到打印質量的提高以及打印過程中失敗風險的降低。此外,減少最小支撐界面面積設置可以通過允許更精確地控制設計中支撐的放置來進一步增強這些優勢。總體而言,在處理複雜模型或複雜設計時,調整這些參數可以是優化打印性能並獲得更好結果的有效方法。
減小 XY 距離參數有助於最大限度地減少生成支撐結構時三維對象周圍所需的間隙量,從而減小模型所需的可打印區域的總體尺寸。
如果之前的解決方案無法解決 Cura 支持生成的問題,則可能有必要考慮使用替代切片軟件。市場上存在各種免費選項,其中許多是專門為特定 3D 打印機型號使用而設計的。建議在開始打印過程之前研究並熟悉頂級切片機。
如何解決 Cura 和其他切片器中的問題
近年來,切片軟件的發展取得了長足的進步,眾多企業紛紛推出了自己的專有解決方案。然而,Cura 等軟件的問題仍然普遍存在,因此經常使用這些工具的用戶需要經常進行故障排除。